Texas Instruments DRV816x Smart-Halbbrücken-Gate-Treiber
Die DRV816x Smart-Halbbrücken-Gate-Treiber von Texas Instruments sind integrierte 100 V-Bauteile, die High-Side- und Low-Side-N-Kanal-MOSFETs ansteuern können. Dieser Treiber enthält einen bidirektionalen Low-Side-Strommessverstärker für die Stromrückkopplung an den Analog-Digital-Wandler (ADC) des Controllers. Die DRV816x Treiber unterstützen ein 100 % Pulsweitenmodul(PWM-)Tastverhältnis mit einer integrierten Erhaltungsladungspumpe. Diese Treiber verfügen über eine Smart-Gate-Treiber-Architektur, die einen 16-lstufigen Gate-Treiber-Spitzenstrom bis zu einer Quelle von 1 A und eine Senke von 2 A unterstützt. Darüber hinaus verfügen die DRV816x Treiber über einen 13-stufigen VDS-Überstromschwellenwert, einen unabhängigen Abschalt-Pin (nDRVOFF) und eine einstellbare PWM-Totzeiteinfügung von 20 ns bis 900 ns. Dieser Treiber wird in mobilen Robotern, Drohnen, E-Bikes, E-Mobilitäten und linearen Motortransportsystemen verwendet.Merkmale
- Steuert zwei N-Kanal-MOSFETs auf einer Halbbrücken-Konfiguration an
- High-Side-MOSFET-Quelle/-Drain bis zu 102 V (absolutes Maximum)
- 8 V (5 V DRV8162L) bis 20 V Gate-Treiber-Netzteil
- Integrierte Bootstrap-Diode
- Qualitätsmanagement der funktionalen Sicherheit mit Dokumentation zur Unterstützung des Designs von funktionalen Sicherheitssystemen
- Unterstützt 100 % PWM-Tastverhältnis mit einer integrierten Erhaltungsladungspumpe
- 16-stufiger Gate-Treiber-Spitzenstrom
- 16 mA - 1.000 mA Quellstrom
- 32 mA - 2.000 mA Senkstrom
- Quellen-Senken-Stromverhältnis 1:1, 1:2, 1:3
- Einstellbare PWM-Totzeiteinfügung 20 ns — 900 ns
- Robustes Design für die Motorphasenschaltung (SH)
- Anstiegsrate 50 V/ns
- Negative Transientenspannung -20 V
- 2 A starker Gate-Pull-Down
- Geteilte Gate-Treiber-Versorgungseingänge für redundante Abschaltung (DRV8162, DRV8162L)
- Strommessverstärker mit niedrigem Offset (DRV8161) und einstellbarem Gain (5, 10, 20, 40 V/V)
- Flexible PWM-Steuerungsschnittstelle; 2-Pin-PWM, 1-Pin-PWM und unabhängiger PWM-Modus
- 13-stufiger VDS über den Stromschwellenwert
- Unabhängiger Shutdown-Pin (nDRVOFF)
- Sanftabschaltsequenz des Gate-Treibers
- Integrierte Schutzfunktionen
- GVDD-Unterspannung (GVDDUV)
- Bootstrap-Unterspannung (BST_UV)
- MOSFET-Überstromschutz (VDS)
- Durchzündungsschutz
- Thermische Abschaltung (OTSD)
- Fehlerzustandsanzeige (nFAULT)
- Unterstützt 3,3 V und 5 V Logikeingänge
Applikationen
- Mobile Roboter (AGV/AMR)
- Drohnen
- Servoantriebe
- Industrieroboter und kollaborative Roboter
- Lineare Motortransportsysteme
- E-Bikes, E-Scooter und E-Mobilität
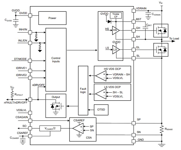
Funktionales Blockdiagramm
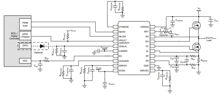
Applikations-Schaltplan
Weitere Ressourcen
Veröffentlichungsdatum: 2025-01-21
| Aktualisiert: 2025-05-06
