Texas Instruments DP83826Ax 10/100 Mbps Industrielle Ethernet-PHYs

Die 10/100 Mbit/s Industriellen Ethernet-PHYs der Baureihe DP83826Ax von Texas Instruments sind deterministische, stromsparende Bauteile mit geringer Latenz. Diese PHYs unterstützen die Ethernet-Protokolle 10BASE-Te und 100BASE-TX, um die strengen Anforderungen für industrielle Echtzeit-Ethernet-Systeme zu erfüllen. Die Ethernet-PHYs der Baureihe DP83826Ax beinhalten Hardware-Bootstraps für schnelle Link-Up-Zeiten, Modi zur schnellen Link-Drop-Erkennung und einen dezidierten Referenz-CLKOUT zur Taktsynchronisation weiterer Module in den Systemen. Zu den typischen Applikationen gehören Fabrikautomatisierung, Robotik, Bewegungssteuerung, Motorantriebe, Netzinfrastruktur, Gebäudeautomation und industrielle Ethernet-Feldbusse.

Die DP83826Ax Ethernet-PHYs verfügen über die beiden konfigurierbaren Modi BASIC-Standard-Ethernet und ENHANCED-Ethernet. Der BASIC-Standard-Ethernet-Modus verwendet eine gemeinsame Ethernet-Pinbelegung. Der ENHANCED-Ethernet-Modus unterstützt den Standard-Ethernet-Modus und mehrere industrielle Ethernet-Applikationen mit zusätzlichen Funktionen und Hardware-Bootstrap-Konfiguration.

Merkmale

  • Niedrige, deterministische Latenz:
    • 40 ns TX-Latenz und 170 ns RX-Latenz
    • <±2 ns="" deterministische="" latenz="" über="">
    • <±2 ns="" feste="" phasenbeziehung="" zwischen="" xi="" und="">
  • Robuste, kompakte Systemimplementierung:
    • Integrierte Schaltung für verbesserte EMC
    • IEC 61000-4-2 ESD: ±8 kV Kontakt, ±15 kV Luft Kriterium A
    • IEC 61000-4-4 EFT: ±4 kV bei 5 kHz, 100 kHz Kriterium A
    • CISPR 22 Klasse B Leitungsgebundene Emissionen
    • CISPR 22 Klasse B Abgestrahlte Emissionen
    • <10 µs="" schneller="">
    • >150 m Kabellänge 
    • Spannungsmmodus-Leitungstreiber
    • Integrierte Anschlüsse auf der MAC-Schnittstelle
    • ±10 % Spannungstoleranz
  • Zwei wählbare Pin-Modi in einem einzigen Bauteil:
    • ENHANCED-Modus für zusätzliche Funktionen
    • BASIC-Modus für allgemeine Ethernet-Pinbelegung
  • Niedriger Stromverbrauch von <160>
  • MII- und RMII-MAC-Schnittstellen
  • Programmierbare Energiesparmodi:
    • Aktiver Schlafmodus
    • Deep-Power-Down-Funktion
    • Energieeffizientes Ethernet (EEE) IEEE 802.3az
    • Wake-on-LAN (WoL)
  • Diagnosetools:
    • Kabeldiagnose
    • Integrierter Selbsttest (BIST)
    • Loopback-Modi
  • 3,3 V Einzelstromversorgung
  • 1,8 V oder 3,3 V I/O-Spannungen
  • RMII Back-to-Back-Repeater-Modus
  • Betriebstemperaturbereiche:
    • -40 °C bis 105 °C (DP83826AE) 
    • -40 °C bis 85 °C DP83826AI
  • 10BASE-Te und 100BASE-TX IEEE 802.3 konform

Applikationen

  • Fabrikautomatisierung
  • Robotik
  • Bewegungssteuerung
  • Motorantriebe
  • Netzinfrastruktur
  • Gebäudeautomation
  • Industrieller Ethernet-Feldbus

Applikations-Schaltungsdiagramm

Applikations-Schaltungsdiagramm - Texas Instruments DP83826Ax 10/100 Mbps Industrielle Ethernet-PHYs

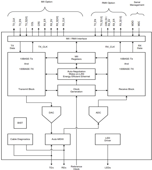
Blockdiagramm

Blockdiagramm - Texas Instruments DP83826Ax 10/100 Mbps Industrielle Ethernet-PHYs
Veröffentlichungsdatum: 2025-07-01 | Aktualisiert: 2025-07-17