Texas Instruments DLPC6540 Digitaler Display-Controller
Der Texas Instruments DLPC6540 digitale Display-Controller ist für den 4K-UHD-Display-Chipsatz für DLP® -Produkte von TI ausgelegt. Der DLPC6540 Display-Controller zusammen mit dem DLP471TP DMD und dem DLPA3005 umfassen den Chipsatz. Diese Lösung eignet sich hervorragend für Display-Systeme, die eine hohe Auflösung und eine hohe Helligkeit in einer kleinen Baugröße erfordern. Um einen zuverlässigen Betrieb zu gewährleisten, muss der DLPC6540 Display-Controller von Texas Instruments immer mit dem DLP471TP DMD und dem DLPA3005 integrierten Leistungsmanagement-Schaltkreis je nach Applikation verwendet werden.Merkmale
- Der DLPC6540 Controller unterstützt eine extrem hohe Auflösung von bis zu 4 K mit dem DLP471TP digitalen Mikrospiegelarray (DMD)
- Bis zu 4 K UHD bei 60 Hz
- Bis zu 240 Hz bei 1.080 p
- Bis zu 120 Hz (3D) bei 1.080 p
- Bietet einen einzelnen V-by-One®-HS-Videoeingangsanschluss mit einer, zwei, vier oder acht Leitungen
- Pixeltakt unterstützt bis zu 600 MHz
- Eingangsübertragungsrate von bis zu 3,0 GBit/s
- Unterstützte Eingangsformate
- RGB und YCbCr
- 4:4:4, 4:2:2, 4:2:0
- Interner ARM® Cortex-R4F-Prozessor mit FPU
- 88 konfigurierbare GPIOs
- Programmierbarer PWM-Generator
- Programmierbare Erfassungs- und Verzögerungstimer
- USB 2.0 Hochgeschwindigkeits-OTG-Controller
- SPI-Master-/Slave-Controller
- I2C Master-/Slave-Controller
- UART-Controller
- Interrupt-Controller
- Warping-Engine
- Verbesserte 1D-, 2D- und 3D-Keystone-Korrektur
- Optische Korrektur (z. B. für Short-Throw-Verzerrung, radiale Verzerrung und seitliche Farbverzerrung)
- Zusätzliche Bildverarbeitung
- DynamicBlack
- Bildfrequenzumwandlung
- Farbkoordinatenanpassung
- Weiße Farbtemperatureinstellung
- Programmierbares Degamma
- Räumlich-zeitliches Multiplexing
- Integrierte Unterstützung für 3-D-Display
- Display und Erfassung von Splash-Bildschirmen
- Integrierter 2G-Bit-Bildspeicher macht externen Hochgeschwindigkeitsspeicher überflüssig
- Unterstützung von externem Speicher
- Paralleler Flash für µP- und PWM-Sequenz
- Optionaler sekundärer Flash für Splash-Capture und -Warping
- Systemsteuerung
- DMD-Leistungs- und Reset-Treiber-Steuerung
- Horizontale und vertikale DMD-Bilddrehung
- JTAG-Boundary-Scan-Testunterstützung
- Unterstützt LED-basierte Projektorsysteme
Applikationen
- Mobiler Smart-Fernseher
- Mobiler Projektor
- Digitale Beschilderung
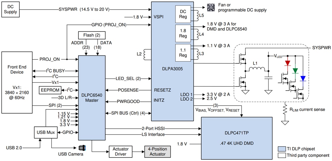
Funktionales Blockdiagramm
Veröffentlichungsdatum: 2020-10-21
| Aktualisiert: 2024-09-06
