Texas Instruments DEM-FDA-DGK-EVM Evaluierungsmodul
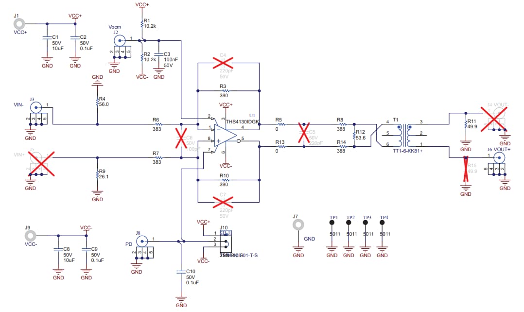
Das Evaluierungsmodul DEM-FDA-DGK-EVM von Texas Instruments ist mit Hochgeschwindigkeits-Leistungsspezifikationen und Volldifferenzverstärkern (FDAs) mit Ausgangs-Gleichtaktregelung (Vocm) und Power Down (PD)-Funktionalität ausgestattet. Dieses Modul ist ein unbestücktes Evaluierungsmodul für FDA im DGK-Gehäuse (HVSSOP). Das Modul DEM-FDA-DGK-EVM ist für einen unsymmetrischen Eingang und einen unsymmetrischen Ausgang konfiguriert, wenn es gemäß dem Schaltschema bestückt wird, und kann bei richtiger Konfiguration ein vollständig differenzielles Verhalten aufweisen. Das Modul ist außerdem so konzipiert, dass es schnelle und effiziente Labortests der Hochgeschwindigkeits-FDAs mit 50Ω -SMA-Steckern für den Einsatz mit Laborgeräten ermöglicht.Der Ausgangstransformator ermöglicht einen Single-Ended-Ausgang für den einfachen Anschluss an Prüfgeräte, und es gibt externe SMA-Anschlüsse für die Gleichtakt- und Abschaltsteuerung am Ausgang. Zusätzliche Optionen auf den Eingangsbahnen vor den Abschlusswiderständen und Verlängerungen der Transformator-Pads ermöglichen eine optionale AC-Kopplung.
Merkmale
- Split- oder Einzelversorgungskonfiguration
- Konfigurierbare Verstärkung und Rückkopplungsnetzwerk mit optionalen Kompensationskondensatoren
- Unterstützt single-ended oder differentielle Eingänge
- Konzipiert für den einfachen Anschluss an Standard-Laborgeräte mit 50-Ω-Eingangs- und Ausgangsimpedanz
- Eingänge, Ausgänge und Steuersignale umfassen alle SMA-Steckverbinder für den Hochgeschwindigkeitsbetrieb
Schaltschema und Layout mit THS4130
Veröffentlichungsdatum: 2022-04-12
| Aktualisiert: 2024-06-25
