Texas Instruments bq51222 Einzel-Chip-Empfänger für drahtlose Energieübertragung
Der Einzel-Chip-Empfänger für drahtlose Energieübertragung bq51222von Texas Instruments ist ein vollständig geschlossener Empfänger für die drahtlose Energieübertragung. Dieses Bauteil kann mit Wireless Power Consortium (WPC) Qi- und Power Matters Alliance (PMA)-Protokollen betrieben werden. Diese Protokolle ermöglichen einem drahtlosen Leistungssystem, mit beiden induktiven Ladestandards zu arbeiten. Das bq51222 Bauteil bietet eine Einzelgerät-Leistungsumwandlung (Gleichrichtung und Regelung) sowie eine digitale Steuerung und Kommunikation für beide Standards. Dieses Bauteil verfügt über eine autonome Protokollerkennung und erfordert keine zusätzlichen aktiven Bauteile. Der bq51222 ist mit dem WPC v1.2- und PMA-Kommunikationsprotokoll konform. Mit dem WPC oder einem primärseitigen PMA-Controller ermöglicht der bq51222 von Texas Instruments ein vollständiges drahtloses Energieübertragungssystem für eine drahtlose Stromversorgungslösung. Der Empfänger ermöglicht die synchrone Gleichrichtung, Regelung und Steuerung sowie die Kommunikation mit marktführendem Formfaktor, Wirkungsgrad und Größe.Merkmale
- Robuste 5-W-Lösung mit niedrigeren Verlusten von 50 % für verbesserte thermische Eigenschaften
- Induktorloser Empfänger für eine Profillösung mit geringster Höhe
- Einstellbare Ausgangsspannung (4,5 bis 8 V) für Spulen- und thermische Optimierung
- Vollständig synchroner Gleichrichter mit einem Wirkungsgrad von 96 %
- 97 % Effizienter Nachregler
- 79 % Wirkungsgrad des Systems bei 5 W
- WPC v1.2- und PMA-konforme Kommunikation
- Patentierte Sender-Pad-Erkennungsfunktion verbessert das Benutzererlebnis
- I2C-Kommunikation mit einem Host
Applikationen
- Smartphones, Tablets und Kopfhörer
- Wi-Fi-Hotspots
- Ladegeräte
- Andere tragbare Geräte
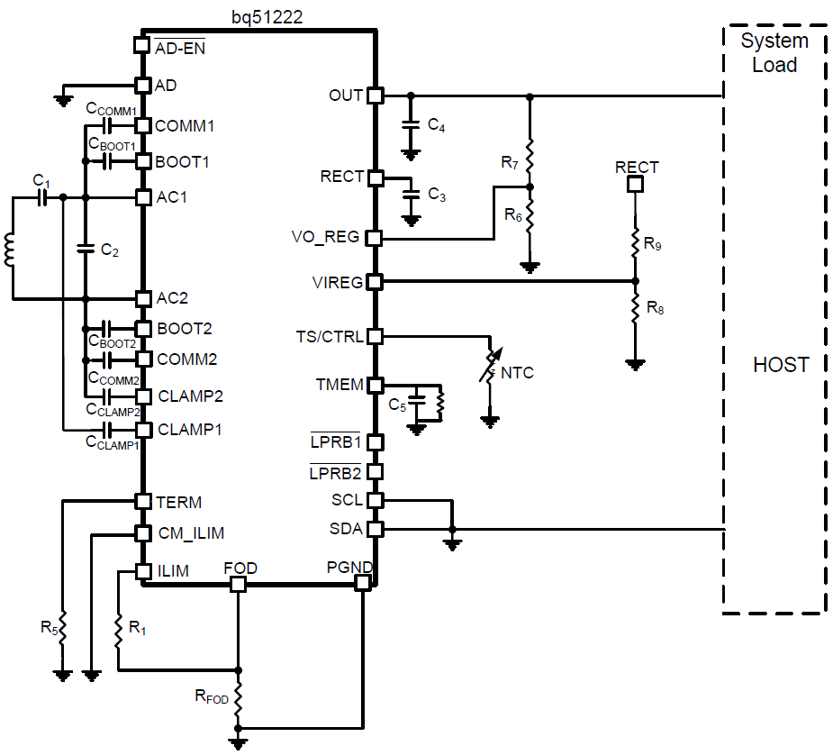
Vereinfachtes Schaltschema
Veröffentlichungsdatum: 2017-03-15
| Aktualisiert: 2023-11-13
