Texas Instruments bq2980xy Spannungs-, Strom- und Temperatur-Schutzvorrichtungen
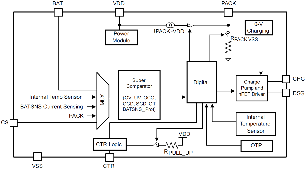
Texas Instruments bq2980xy Spannungs-, Strom- und Temperatur-Schutzvorrichtungen verfügen über integrierte Ladepumpen-FET-Treiber und bieten einen primären High-Side-Batteriezellenschutz für Einzellen-Li-Ion- und Li-Polymer-Batterien. Diese Funktion ermöglicht einen konsistenten RDSON über die Zellenspannungen. Für eine bessere System-Wärmeleistung ermöglicht die Genauigkeit des bq2980 Bauteils die Verwendung eines Messwiderstandes so niedrig wie 1 mΩ. Der CTR-Pin im bq2980 Bauteil kann so konfiguriert werden, dass der FET-Treiber von der Host-Steuerung aufgehoben wird, um ein System-Reset oder eine Abschaltfunktion zu erstellen. Der CTR-Pin kann zudem so konfiguriert werden, dass er sich zusätzlich zum internen Chip-Temperatursensor mit einem externen Thermistor mit positivem Temperaturkoeffizienten (PTC) für den FET-OT-Schutz verbindet.Merkmale
- Spannungsschutz
- Überspannung (OV): ±10 mV
- Unterspannung (UV): ±20 mV
- Stromschutz
- Überstrom beim Laden (OCC): ±1 mV
- Überstrom beim Entladen (OCD): ±1 mV
- Kurzschluss beim Entladen (SCD): ±5 mV
- Temperaturschutz
- Übertemperatur (OT)
- Untertemperatur (UT)
- Stromverbrauch
- NORMAL-Modus: 4 µA
- ABSCHALT-Modus: max. 0,1 µA
- Zusätzliche Merkmale
- Unterstützt einen Messwiderstand (RSNS) so niedrig wie 1 mΩ
- High-Side-Schutz
- Hoher VGS-FET-Antrieb
- 0 V Aufladung
- CTR-Pin für FET-Override-Steuerung für Reset/Abschaltung
- Konfigurierter CTR für den sekundären OT-Schutz über einen externen PTC-Thermistor
- Gehäuse
- 8-Pin-X2QFN: 1,50 × 1,50 × 0,37 mm
Applikationen
- Smartphones
- Tablets
- Ladegerät
- Wearables
Funktionales Blockdiagramm
Veröffentlichungsdatum: 2018-06-19
| Aktualisiert: 2024-07-23
