Texas Instruments BQ2945xy Überspannungsschutzbauteile
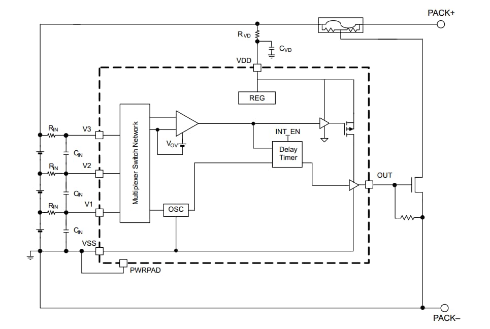
Die Texas Instruments BQ2945xy Überspannungsschutzbauteile sind Spannungswächter und Schutzvorrichtungen auf sekundärer Ebene für Li-Ionen-Akkusysteme. Jede Zelle des BQ2945xy wird unabhängig auf einen Überspannungszustand überwacht. Zusätzlich ermöglicht die Konfiguration auf den Bauteilen, ob der Ausgang nach einer festen Verzögerung ausgelöst wird, wenn eine der zwei oder drei Zellen einen Überspannungszustand hat. Dieser Ausgang wird in einen hohen Zustand ausgelöst, nachdem eine Überspannungsbedingung den angegebenen Verzögerungstimer erfüllt.Merkmale
- 2-Serien- und 3-Serien-Zellenüberspannungswächter für Sekundärschutz
- Fest programmierbarer Verzögerungstimer
- Eingestellte OVP-Schwelle
- Verfügbarer Bereich von 3,85 V bis 4,6 V
- Feste OVP-Verzögerungsoption von 4 s oder 6,5 s
- ±10 mV hochpräziser Überspannungsschutz
- Geringer Stromverbrauch ICC ≈ 1 µA (V-ZELLE(ALLE) < VSCHUTZ)
- Niedriger Ableitstrom pro Zelleneingang <100 nA
- Kleines SON-6-Pin-Gehäuse von 2 mm × 2 mm
Applikationen
- Second-Level-Schutz in Li-Ion-Akkupacks in:
- Tablets
- Schieferplatten
- Elektrowerkzeuge
- Notebook-Computer
- Tragbare Messgeräte und Ausstattung
Vereinfachter Schaltplan
Blockdiagramm
Veröffentlichungsdatum: 2021-07-14
| Aktualisiert: 2022-08-25
