Texas Instruments BQ25886 Aufwärtsmodus-Ladegerät
Das Texas Instruments bq25886 Aufwärtsmodus-Ladegerät ist ein hochintegrierter Batterielademanagement- und System-PowerPath-Management-IC. Dieses Bauteil ermöglicht ein sofortiges Einschalten und bietet ein genaues Anschlusssteuerungsbauteil für eine 2-Zellen-Li-Ionen- und Li-Polymer-Batterie. Das BQ25886 ist eine eigenständige Lösung mit PowerPath und OTG.Merkmale
- 2-A-, 1,5-MHz-Schaltmodus-Aufwärtsladegerät mit hohem Wirkungsgrad
- Ladewirkungsgrad von 93,4 % mit 5-V-Adapter, 7,6-V-Batterie, 1-A-Ladung
- Optimiert für USB-Eingang und zweizelliger Li-Ionen-Batterie
- Einzeleingang zur Unterstützung des USB-Eingangsadapters
- Unterstützt einen Eingangsspannungsbereich von 4,3 V bis 6,2 V bei einer absoluten maximalen Eingangsnennspannung von 20 V
- Eingangsstrombegrenzung (500 mA bis 3,3 A) zur Unterstützung der USB-2.0- und USB-3.0-Standard-Adapter
- Integrierte USB-D+/D--USB- und automatische Erkennungs-SDP-, CDP-, DCP-Adapter und nicht standardmäßige Adapter
- Eigenständige Funktion mit PowerPath-Management
- Batterieentladung mit höchsten Wirkungsgrad mit 17-mΩ-Batterieentlade-MOSFET
- Narrow-VDC(NVDC)-PowerPath-Management
- Instant-on ohne Batterie oder mit einer stark entladenen Batterie
- Idealer Diodenbetrieb im Batterieersatzmodus
- Einstellbare Ladespannung mit VSET-Pin unterstützt 8,2 V, 8,4 V, 8,7 V und 8,8 V
- Einstellbarer Ladestrom mit ICHGSET-Pin unterstützt 100 bis 2.200 mA
- Einstellbare Eingangsstrombegrenzung mit ILIM-Pin
- Eingangsstrom-Optimierer (ICO) zur Maximierung der Eingangsleistung ohne Überlastung der Adapter
- Die hohe Integration umfasst alle MOSFETs, die Strommessung und die Schleifenkompensation
- Hohe Genauigkeit
- ±0,5 % Ladespannungsregelung
- ±5 % Ladestromregelung
- ±7,5 % Eingangsstromregelung
- Sicherheit
- Temperaturmessung der Batterie beim Laden
- Thermische Regelung und thermische Abschaltung
Applikationen
- Drahtloser Lautsprecher
- Smart-Lautsprecher
- EPOS-Drucker
- Tragbare Kassensysteme
- IP-Netzwerkkamera
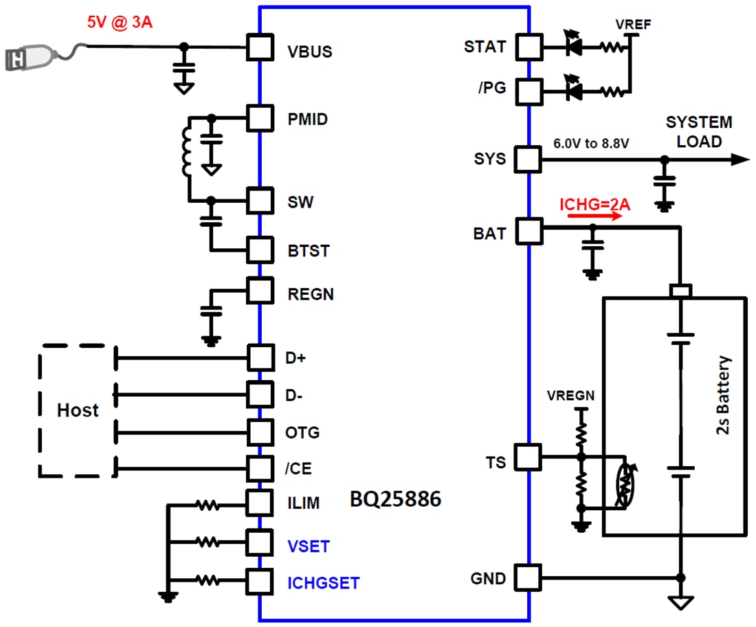
Vereinfachter Schaltplan
Veröffentlichungsdatum: 2019-07-22
| Aktualisiert: 2023-10-03
