Texas Instruments bq25792 Switch-Modus-Auf-/Abwärtsladegeräte
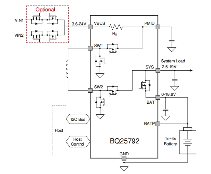
Die Switch-Modus-Auf-/Abwärtsladegeräte bq25792 von Texas Instruments sind voll integrierte Switch-Modus-Auf-/Abwärtsladegeräte für Li-Ionen- und Li-Polymer-Akkus mit 1 bis 4 Zellen. Für ein kompaktes Design und eine minimale Anzahl von Bauteilen sind im Ladegerät die vier Schalt-MOSFETs (Q1, Q2, Q3, Q4), die Eingangs- und Ladestrommessschaltungen, der Batterie-FET (BATFET) und die gesamte Schleifenkompensation des Abwärts/Aufwärtswandlers integriert. Es bietet eine hohe Leistungsdichte und Designflexibilität zum Laden von Batterien über den gesamten Eingangsspannungsbereich für USB Typ-C™ und USB-PD-Applikationen wie Smartphones, Tablets und andere tragbare Geräte.Die Ladegeräte unterstützen das Narrow-VDC-Strompfadmanagement (NVDC), bei dem das System auf eine Spannung geregelt wird, die etwas höher als die Batteriespannung ist, aber nicht unter die minimale Systemspannung abfällt. Das System läuft auch dann noch, wenn die Batterie komplett entladen oder entfernt wird. Wenn die Lastleistung die Nennleistung der Eingangsquelle übersteigt, schaltet die Batterie in den Ergänzungsmodus und verhindert so eine Überlastung der Eingangsquelle und einen Absturz des Systems.
Die Bauteile laden einen Akku über eine Vielzahl von Eingangsquellen auf, darunter herkömmliche USB-Adapter, USB-PD-Hochspannungsadapter und traditionelle Fassadapter. Das Ladegerät wechselt nahtlos zwischen Abwärts-, Aufwärts- oder Abwärts-/Aufwärts-Konfigurationen, basierend auf der Eingangsspannung und der Batteriespannung, ohne dass der Host dies steuern muss. Der optionale duale Eingangsquellenwähler verwaltet die Stromzufuhr von zwei verschiedenen Eingangsquellen. Der Host steuert die Auswahl der Eingangsquelle über I2C, indem er der ersten verfügbaren Eingangsquelle Priorität einräumt.
Die Switch-Modus Auf-/Abwärtsladegeräte bq25792 von Texas Instruments bieten verschiedene Sicherheitsfunktionen für die Batterieladung und den Systembetrieb, einschließlich der Überwachung der Batterietemperatur durch einen negativen Thermistor (NTC), Erhaltungslade-, Vorlade- und Schnelllade-Timer sowie Überspannungs-/Überstromschutz für die Batterie und den Eingangspin des Ladegeräts. Die Wärmeregelung reduziert den Ladestrom, wenn die Chiptemperatur einen programmierbaren Schwellenwert überschreitet. Der STAT-Ausgang des Bauteils meldet den Ladestatus und alle Fehlerbedingungen. Der INT-Pin benachrichtigt den Host sofort, wenn ein Fehler auftritt.
Darüber hinaus bieten die Bauteile einen 16-Bit-Analog-Digital-Wandler (ADC) zur Überwachung des Ladestroms und der Eingangs-/Batterie-/Systemspannungen, der TS-Pin-Spannung und der Chip-Temperatur. Die Bauelemente sind in einem WCSP 2,9 mm x 3,3 mm 56-poligen Gehäuse verfügbar.
Merkmale
- Hocheffiziente synchrone Switch-Modus Auf-/Abwärtsladegeräte für 1-4-Zellen-Batterien
- Programmierbare Schaltfrequenzen: 750 kHz und 1,5 MHz
- Wirkungsgrad optimiert für das Laden von 2s-Batterien, 96,5 % Wirkungsgrad mit 9-V-Eingang und 94,5 % Wirkungsgrad mit 15-V-Eingang bei 3 A ICHG
- Ladestrom von bis zu 5 A mit einer Auflösung von 10 mA
- Unterstützt eine große Auswahl von Eingangsquellen
- Großer Eingangsbetriebsspannungsbereich von 3,6 V bis 24 V mit einer absoluten maximalen Nennleistung von 30 V
- Maximales Leistungstracking mit VINDPM bis zu 22 V und IINDPM bis zu 3,3 A
- Erkennt USB BC1.2-, SDP-, CDP-, DCP- und HVDCP-Adapter mit nicht standardmäßigen Adaptern
- Dual-Eingangs-Leistungs-Mux-Controller für die Quellenauswahl
- Hohe Integrationsdichte
- Vier Schaltungs-MOSFETs und BATFET
- Eingangsstrom- und Ladestrommessung
- Narrow-VDC-Leistungspfadmanagement (NVDC)
- Stromversorgungs-USB-Anschluss von der Batterie (USB OTG)
- OTG-Ausgangsspannung von 2,8 V bis 22 V mit einer Auflösung von 10 mV zur Unterstützung von USB-PD-PPS
- OTG-Ausgangsstromregelung bis zu 3,32 A mit 40 mA Auflösung
- Flexibler autonomer und I2C-Modus für optimale Systemleistung
- Integrierter 16-Bit-ADC für Spannungs-, Strom- und Temperaturüberwachung
- Niedriger Batterie-Ruhestrom
- 21 µA bei Nur-Batterie-Betrieb (typisch)
- 600 nA im Ladegerät-Abschaltmodus (typisch)
- Hohe Genauigkeit
- ±0,5 % Ladespannungsregelung für 2s-Batterie
- ±5 % Ladestromregelung
- ±5 % Eingangsstromregelung
- Sicherheit
- Thermische Regelung und thermische Abschaltung
- Eingangs-/Batterie-OVP und -OCP
- Wandler-MOSFET-OCP
- Ladungs-Sicherheitstimer
- 24-Pin-QFN-Gehäuse von 4 mm × 4 mm
Applikationen
- Smartphones
- Tablets
- Drohnen
- Drahtlose Lautsprecher
- Digitalkameras
- Mobile Drucker
- Elektronische Kassensysteme (EPOS)
Vereinfachter Schaltplan
