Texas Instruments bq25170 Lineares Ladegerät
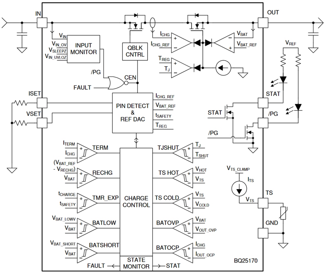
Das Texas Instruments bq25170 lineare Ladegerät ist ein integriertes lineares 800-mA-Ladegerät für Li-Ionen-, Li-Polymer- und LiFePO4-Einzellen-Batterien, die für tragbare Applikationen mit begrenztem Platz vorgesehen sind. Das Bauteil verfügt über einen einzigen Leistungsausgang, der die Batterie auflädt. Die Systemlast kann parallel zur Batterie geschaltet werden, solange die durchschnittliche Systemlast nicht verhindert, dass die Batterie innerhalb der Sicherheitsverzögerungsdauer vollständig geladen wird. Wenn die Systemlast parallel zur Batterie platziert wird, wird der Ladestrom zwischen dem System und der Batterie geteilt.Das bq25170 von Texas instruments verfügt über drei Phasen zum Laden einer Li-Ionen-Batterie: Vorladung zur Wiederherstellung einer vollständig entladenen Batterie, Schnelllade-Konstantstrom zur Lieferung des Großteils der Ladung und Spannungsregelung, um die volle Kapazität zu erreichen. In allen Ladephasen überwacht ein interner Regelkreis die IC-Sperrschichttemperatur und verringert den Ladestrom wenn die interne Temperaturschwelle, TREG, überschritten wird.
Die Ladeleistungsstufe und Ladestrom-Messfunktionen sind vollständig integriert. Die Ladefunktion verfügt über Strom- und Spannungsregelkreise mit hoher Genauigkeit und Ladeabschaltung. Die Ladespannung und der Schnellladestrom sind über externe Widerstände programmierbar. Der Vorladungs- und Abschaltstrom-Schwellenwert verfolgt die Schnellladestromeinstellung.
Merkmale
- Eingangsspannung bis zu 30 V tolerant
- Automatischer Schlafmodus für einen geringen Stromverbrauch
- Batterie-Ableitstrom: 350 nA
- Eingangsableitstrom von 85 µA, wenn das Laden deaktiviert ist
- Unterstützt Li-Ionen-, Li-Polymer- und LiFePO4-Einzellen-Batterien
- Externer widerstandsprogrammierbarer Betrieb
- VSET zur Einstellung der Batterieregelungsspannung:
- Li-Ionen: 4,05 V, 4,1 V, 4,2 V, 4,35 V, 4,4 V
- LiFePO4: 3,5 V, 3,6 V, 3,7 V
- ISET zur Einstellung des Ladestroms von 10 mA bis 800 mA
- VSET zur Einstellung der Batterieregelungsspannung:
- Hohe Genauigkeit
- Ladespannungsgenauigkeit: ±0,5 %
- Ladestromgenauigkeit: ±10 %
- Ladefunktionen
- Vorladestrom von 20 % des ISET
- Anschlussstrom von 10 % des ISET
- NTC-Thermistoreingang zur Überwachung der Batterietemperatur
- TS-Pin für Ladefunktionssteuerung
- Open-Drain-Ausgang für Status- und Fehleranzeige
- Open-Drain-Ausgang für Power-Good-Anzeige
- Integrierter Fehlerschutz
- Überspannungsschutz: 6,6 V IN
- VSET-basierter OUT-Überspannungsschutz
- Überstromschutz: 1.000 mA
- 125 °C Wärmeregulierung; 150 °C Übertemperaturschutz
- OUT-Kurzschluss-Sicherung
- VSET-, ISET-Pins Kurzschluss-Sicherung/Offen-Schutz
Applikationen
- Echte drahtlose Kopfhörer
- Tragbares Zubehör, Smart-Band
- Schönheit und Pflege
- Elektrische Zahnbürste
- Flottenmanagement, Bestandsverfolgung
Funktionales Blockdiagramm
