Texas Instruments bq25071 Evaluierungsmodul (EVM)

Das Texas Instruments bq25071 Evaluierungsmodul (EVM) ist ein vollständiges Lademodul zur Evaluierung der bq25071/bq25071-Q1 linearen 1-Ampere-Einzellen-Ladegerätlösung mit einem Eingang im QFN-Gehäuse für LiFePO4 batteriebetriebene Einzellensysteme, die in einer großen Auswahl von tragbaren Applikationen zum Einsatz kommen.

Merkmale

  • Programmierbarer Akkuladestrom über externe Widerstände und digitale Eingangskontakte
  • Eingangsbetriebsspannung des Adapters: 3,75 V bis 10,2 V
  • LED-Ladeanzeige
  • Testpunkte zur Überprüfung der wichtigsten Signale für Testzwecke

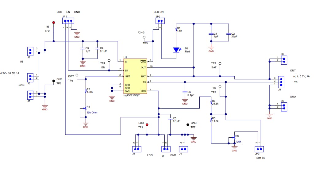
Schaltplan

Schaltplan - Texas Instruments bq25071 Evaluierungsmodul (EVM)
Veröffentlichungsdatum: 2019-10-17 | Aktualisiert: 2025-03-11