Texas Instruments AFE5401-EP Vierkanaliges analoges Front-End (AFE)
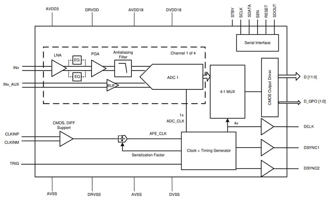
AFE5401-EP analoge Vierkanal-Front-End (AFE) von Texas Instruments zielen auf Anwendungen ab, bei denen der Integrationsgrad entscheidend ist. Das Bauteil verfügt über vier Kanäle, von denen jeder einen programmierbaren Verstärker (PGA), einen rauscharmen Verstärker (LNA), einen programmierbaren Equalizer (EQ) und einen Antialias-Filter sowie einen schnellen 12-Bit-Analog-Digital-Wandler (ADC) mit 25 MSPS pro Kanal umfasst.Jedes der vier differentiellen Eingangspaare wird durch einen LNA verstärkt, gefolgt von einem PGA mit einem programmierbaren Verstärkungsbereich von 0 dB bis 30 dB. Ein Antialias-Tiefpassfilter (LPF) ist ebenfalls zwischen dem ADC und dem PGA für jeden Kanal integriert.
Jeder PGA-, LNA- und Antialiasing-Filterausgang ist differenziell (begrenzt auf 2 VPP). Der Antialias-Filter steuert den 12-Bit-ADC ( 25 MSPS ) auf dem Chip. Die vier ADC-Ausgänge sind über einen parallelen 12-Bit-CMOS-Ausgangsbus gemultiplext. Der AFE5401-EP von Texas Instruments ist in einem 9 mm × 9 mm VQFN-64 Gehäuse erhältlich und ist für einen Temperaturbereich von -40°C bis +125 °C spezifiziert.
Merkmale
- Integriertes analoges Front-End mit Vierfach-LNA, Equalizer, PGA, Antialiasing-Filter und ADC
- Eingangsrauschen mit 30 dB PGA-Verstärkung
- 2.9nV/√ Hz für 15 dB LNA Verstärkung
- 2.0nV/√ Hz für 18 dB LNA Verstärkung mit HIGH_POW_LNA Modus
- Simultane Abtastung über mehrere Kanäle
- Programmierbare LNA-Verstärkung von 12 dB 15 dB 16,5 dB, und 18 dB
- Programmierbare Equalizer-Modi
- Eingebaute Diagnosemodi
- Temperatursensor
- Verstärker mit programmierbarer Verstärkung (PGAs), programmierbar von 0 dB bis 30 dB in 3 dB Schritten
- Programmierbarer Antialiasing-Filter dritter Ordnung von 7 MHz 8 MHz 10,5 MHz, und 12 MHz
- Parallele CMOS-Ausgänge
- Analog-Digital-Wandler (ADC)
- Vierfach-Kanal, 12-Bit, 25 MSPS pro Kanal
- Für Referenzen ist keine externe Entkopplung erforderlich
- 64mW Gesamtkernleistung pro Kanal bei 25 MSPS pro Kanal
- Versorgung von 1,8 V und 3,3 V
- 9 mm × 9 mm VQFN-64 Gehäuse
- Bauteiltemperatur von -40°C bis 125 °C (Betriebstemperaturbereich)
- Unterstützt Anwendungen in den Bereichen Verteidigung, Luft- und Raumfahrt und Medizin
- Gesteuerte Baseline
- Ein Montage- und Prüfstandort
- Eine Fertigungsstätte
- Längerer Produktlebenszyklus
- Rückverfolgbarkeit von Produkten
- VID V62/25601
Applikationen
- Radar für die Automobilindustrie
- Datenerfassung
- SONAR™
Vereinfachtes Schaltbild
Veröffentlichungsdatum: 2025-02-26
| Aktualisiert: 2025-03-11
