Texas Instruments AFE4900 Extrem stromsparendes Analog-Frontend
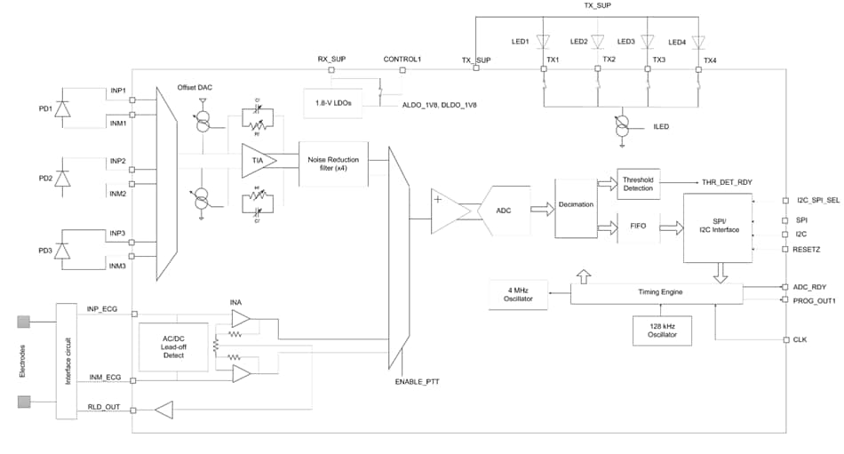
Das Texas Instruments AFE4900 extrem stromsparende integrierte Analog-Frontend (AFE) ist für eine synchronisierte Elektrokardiogramm- (EKG), Photoplethysmogram- (PPG) Signalerfassung ausgelegt. Vier schaltende Leuchtdioden (LEDs) und bis zu drei Fotodioden (PDs) werden durch die synchronisierte PPG-Signalkette unterstützt. Ein vollständig integrierter LED-Treiber steuert die LEDs mit Strom bis zu 200 mA. Der Strom von der Fotodiode wird über den Transimpedanzverstärker (TIA) in eine Spannung umgewandelt und dann mit einem Analog-Digital-Wandler (ADC) digitalisiert. Der gleiche ADC verbindet sich mit der EKG-Signalkette mit einem Instrumentenverstärker (INA) und einer programmierbaren Verstärkung. Die EKG-Eingangspins können mit dem RLD-Verstärker (Right Leg Drive, RLD) eingestellt werden. Das AFE4900 unterstützt AC- und DC-Ableitungs-Erkennungssysteme. Ein 128-Abtastungs-FIFO-Block (First-in, First-out) speichert die ADC-Codes von den PPG- und EKG-Phasen und liest sie entweder über eine I2C- oder eine SPI-Schnittstelle (Serial Programming Interface) ab.Merkmale
- Synchronisierte PPG-, EKG-Signalerfassung mit Datenraten von bis zu 1 kHz
- EKG-Signalkette:
- Eigenständige EKG-Übernahme bis zu 4 kHz
- Eingangs-Vorspannung: Eindrahtiges EKG mit RLD-Vorspannung
- Programmierbare INA-Verstärkung: 2 bis 12
- Eingangsrauschen (1 Hz bis 150 Hz): 2,5 µVrms bei 1 kHz, 1,25 µVrms bei 4 kHz Datenrate
- AC-, DC-Ableitungs-Erkennung: 12,5 nA bis 100 nA
- PPG-Empfänger:
- Unterstützt drei Zeitmultiplex-PD-Eingänge
- 24-Bit-Darstellung des Strom von PD
- DAC-Abzug des DC-Offsets (bis zu ±126 µA) am TIA-Eingang für jede LED und Umgebungsphase
- Digitale Subtraktion der Umgebungsbedingungen am ADC-Ausgang
- Rauschfilterung mit programmierbarer Bandbreite
- Transimpedanzverstärkung: 10 kΩ bis 2 MΩ
- Dynamikbereich von bis zu 100 dB
- Empfänger arbeitet nur im PPG-Modus bei einer Abtastrate von ungefähr 1 µA/Hz
- Power-Down-Modus: Ca. 0 µA
- PPG-Sender:
- Vier LEDs in der Konfiguration mit gemeinsamer Anode
- 8-Bit-LED-Strom bis zu 200 mA
- Modus zum Einschalten von zwei LEDs gleichzeitig
- Programmierbare LED-Einschaltzeit
- Gleichzeitige Unterstützung von drei LEDs zur Optimierung von SpO2 oder HRM mit mehreren Wellenlängen
- Durchschnittlicher Strom von 30 µA ausreichend für eine typische Herzfrequenzüberwachung:
- 20mA-Einstellung, 60µs-Pulsdauer, 25Hz-Abtastrate
- Takt mit einem externen oder internen Takt
- FIFO mit 128-Abtasttiefe für EKG und PPG
- I2C-, SPI™-Schnittstellen: über Pin wählbar
- Betriebstemperaturbereich: –20 °C bis +70 °C
- DSBGA-Gehäuse von 2,6 mm × 2,1 mm mit einem Rastermaß von 0,4 mm
- Versorgungen:
- Rx: 1,8 V bis 1,9 V (LDO-Bypass), 2,0 V bis 3,6 V (LDO-aktiviert)
- Tx: 3 V bis 5,25 V
- IO: 1,7 V bis Rx_SUP
Applikationen
- Synchronisierte PPG, EKG für Blutdruck-Schätzung
- HRM für Wearables, Hearables
- Herzfrequenzvariabilität (HRV)
- Pulsoximetriemessung (SpO2)
Blockdiagramm
Veröffentlichungsdatum: 2018-07-13
| Aktualisiert: 2022-11-10
