Texas Instruments ADS8686S 16-Bit-Analog-Digital-Wandler (ADC)
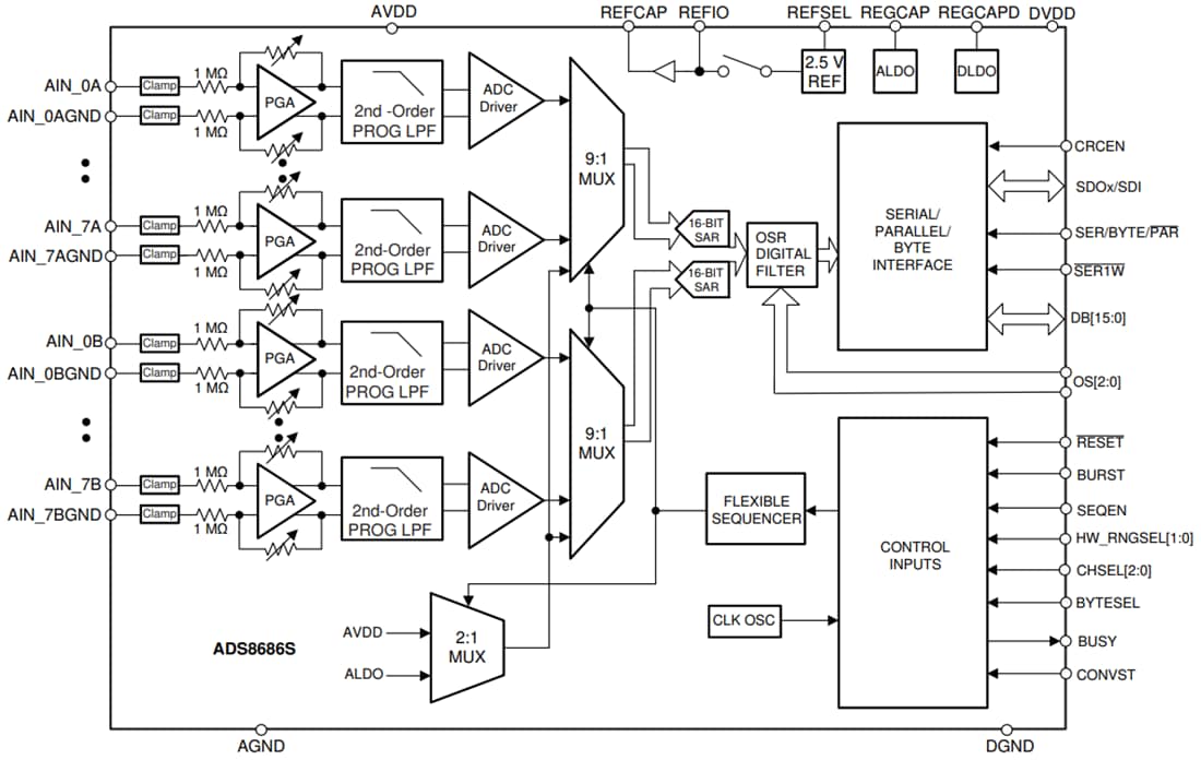
Der ADS8686S 16-Bit-Analog-Digital-Wandler (ADC) von Texas Instruments ist ein 16-Kanal-Datenerfassungssystem (DAQ), das auf einem dualen simultan abtastenden 16-Bit-ADC mit sukzessiver Approximation (SAR) basiert. Der ADS8686S verfügt über ein vollständiges Frontend für jeden Kanal mit einer Eingangsklemme, einer Eingangsimpedanz von 1 MΩ, einem unabhängig programmierbaren Gain-Verstärker (PGA), einem programmierbaren Tiefpassfilter und einem ADC-Eingangstreiber. Darüber hinaus verfügt dieses Bauelement über eine Präzisionsreferenz mit geringer Drift und einem Buffer zum Antrieb der ADCs. Eine flexible digitale Schnittstelle, die eine serielle und parallelgeschaltete Byte-Kommunikation unterstützt, ermöglicht die Verwendung des Bauteils in einer großen Auswahl von Host-Controllern.Der ADS8686S von Texas Instruments kann so konfiguriert werden, dass er bipolare Eingänge von ±10 V, ±5 V oder ±2,5 V mit einer Überlastoption von 20 % und einer 5-V-Einzelversorgung akzeptiert. Die hohe Eingangsimpedanz verbindet Sensoren und Transformatoren direkt, sodass keine externen Treiberschaltungen erforderlich sind. Der ADS8686S verfügt über einen hochkonfigurierbaren Kanalsequenzer, um den Sequenzierungsaufwand auf dem Backend-Controller oder Prozessor zu reduzieren. Die hohe Leistung und Genauigkeit sowie die latenzfreien Konvertierungen, die dieses Bauelement bietet, machen den ADS8686S zu einer ausgezeichneten Wahl für zahlreiche Industrieapplikationen.
Merkmale
- 16-Kanal, 16-Bit-ADC mit integriertem analogen Front-End
- Dual-Simultanabtastung: 8 x 2 Kanäle
- Versorgung
- Analog: 5 V
- Digital: 1,8 V bis 5 V
- Konstantes Eingangsimpedanz-Frontend von 1 MΩ
- Unabhängig programmierbare Eingangsbereiche mit 20 % Überlast
- Programmierbarer Tiefpassfilter
- 15 kHz, 39 kHz, 376 kHz
- Ausgezeichnete DC- und AC-Leistung
- On-Chip-Referenz und Referenzbuffer
- Ausgezeichnete Übertemperaturbelastbarkeit
- Überspannungs-Eingangsklemme mit 8 kV ESD
- Optionale Fehlerüberprüfung der zyklischen Redundanz (CRC)
- On-Chip-Selbstdiagnosefunktion
- -40 °C bis +125 °C Temperaturbereich
Applikationen
- Multifunktionsrelais
- Servomotor-Positionssensoren
- Analoge Eingangsmodule
- Datenerfassung (DAQ)
Funktionales Blockdiagramm
Veröffentlichungsdatum: 2020-09-16
| Aktualisiert: 2024-08-20
