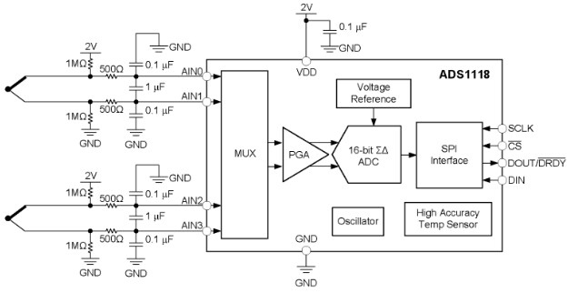
Texas Instruments ADS1118 extrem kleiner analog-zu-digital Wandler (ADC) bietet 16 Bit Auflösung und wurde für Präzision, Power und leichten Einbau entwickelt. Der TI ADS1118 ADC besitzt einen Temperatursensor und interne Spannungseferenz mit geringer Drift. Der TI ADS1118 operiert von einer einzigen Energiequelle zwischen 2V und 5.5V und kann Umwandlungen bei bis zu 860 Samples pro Sekunde (SPS) leisten. Ein boardeigener Programmable Gain Amplifier (PGA) bietet einen Eingangsversorgungsbereich von gerade einmal ±256mV. Dieser Bereich erlaubt eine hochauflösende Messung von großen und kleinen Signalen. Der ADS1118 besitzt außerdem einen Eingangs-Multiplexer (MUX), der zwei differentielle oder vier Single-Ended-Eingänge bietet. Der ADS1118 kann auch als hochexakter Temperatursensor operieren. Dieser Temperatursensor kann außerdem für Temperaturüberwachung auf Systemebene oder Kaltstellenkompensation für Thermoelemente genutzt werden.
ADS1118 Features
Winziges QFN-Gehäuse:
2mm × 1,5mm × 0,4mm
Weiter Versorgungsbereich: 2.0V bis 5.5V
Niedriger Energieverbrauch:
Kontinuierlicher Modus: Nur 150µA
Single-Shot Modus: Auto-Shutdown
Programmierbare Datenrate:
8SPS bis 860SPS
Single-Zyklus Settling
Interne Spannungsreferenz mit geringer Drift
Interner Temperatursensor:
0.5°C max. Error
Interner Oszillator
Interner PGA
Vier Single-Ended- oder zwei Differential-Eingänge
Das TI ADS1118EVM ist eine Komplettlösung zur Evaluation des ADS1118 extrem kleinen, energiesparenden, exakten 16-Bit Analog-zu-Digital Wandlers. Power und I/O werden via USB-Verbindung und eine simple Softwareschnittstelle geleistet. Eingänge für ein Thermoelement sind auf der Platine vorhanden, und zwei zusätzliche freie Eingänge sind verfügbar. Texas Instruments ADS1118 extrem kleiner analog-zu-digital Wandler (ADC) besitzt 16-Bit Auflösung und wurde für Präzision, Power und einfachen Einbau entwickelt. Das TI ADS1118 ADC besitzt einen Temperatursensor und interne Spannungsreferenz mit niedriger Drift.