Texas Instruments Texas Instruments LM315x SIMPLE SWITCHER® Controller
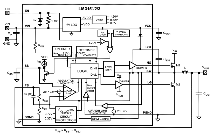
Die Texas Instruments SIMPLE SWITCHER®-Controller sind einfach zu verwendende und vereinfachte Abwärts-Leistungscontroller, die bei typischen Anwendungen Ausgangsströme von bis zu 12A liefern können. Die TI LM3151/LM3152/LM3153 SIMPLE SWITCHER Controller arbeiten mit einem Eingangsspannungsbereich von 6V-42V, bieten eine feste Ausgangsspannung von 3,3V und Schaltfrequenzen von 250kHz, 500kHz und 750kHz. Der LM3150 bietet einen bis 1MHz einstellbaren Ausgang. Diese SIMPLE SWITCHER Controller besitzen eine Constant On-Time (COT) Architektur mit proprietärer Emulated Ripple Mode (ERM) Regelung, die den Einsatz von Ausgangskondensatoren mit niedrigem ESR ermöglicht. Dies reduziert die Gesamtgröße der Löung und die Ausgangsspannungs-Restwelligkeit. Diese Synchron-Abwärtswandler sind für den Einsatz in der Telekommunikation, Netzwerken, Sicherheitsüberwachung und anderen Anwendungen ausgelegt.Merkmale
- PowerWise® step-down controller
- 6V to 42V Wide input voltage range
- Fixed output voltage of 3.3V
- Fixed switching frequencies of 250kHz/500kHz/750kHz
- No loop compensation required
- Fully WEBENCH® enabled
- Low external component count
- Constant On-Time control
- Ultra-Fast transient response
- Stable with low ESR capacitors
- Output voltage pre-bias startup
- Valley current limit
- Programmable soft-start
Applikationen
- Telecom
- Networking Equipment
- Routers
- Security Surveillance
- Power Modules
Functional Block Diagram
TI Reference Designs Library
Veröffentlichungsdatum: 2012-07-19
| Aktualisiert: 2023-12-19
