TDK InvenSense EV_ICU-20201-00 Evaluierungsboard
Das TDK InvenSensor EV_ICU-20201-00 Evaluierungsboard enthält das ICU-2021 Ultraschall-Sensorbauteil mit PCB, zwei Kondensatoren und einem Steckverbinder. Dieses Board benötigt einen akustischen Anschluss an den IC. Das EV_ICU-20201-00 wird über einen 12-poligen Flat-Flex-Kabel (FFC)-Stecker mit 0,5 mm Abstand an den Sensor angeschlossen. Dieses Evaluierungsboard wird im Smart-Türverriegelungs-Aufweck, Hindernisvermeidung, Wandfolgen, Parkplatzsensoren für die Fahrzeugzählung und Bodenmessung in Drohnen verwendet.Merkmale
- Verbindet sich über einen 12-Pin-Flat-Flex-Cable(FFC)-Steckverbinder mit einem Rastermaß von 0,5 mm
- Benötigt eine Akustik für die Verbindung mit dem IC
Applikationen
- Smart-Türverriegelungs-Annäherungsaktivierung
- Hindernisvermeidung
- Wandverfolgung
- Parkplatzsensoren für die Fahrzeugzählung
- Bodennahe Messung in Drohnen
Weitere Ressourcen
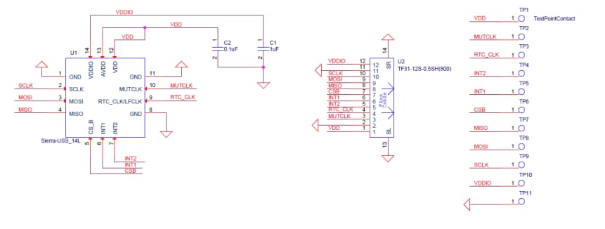
Schaltplan-Diagramm
Veröffentlichungsdatum: 2023-09-01
| Aktualisiert: 2024-08-20
