TDK InvenSense CH201 Abstandssensor

Der CH201 Abstandssensor von TDK InvenSense ist ein extrem stromsparender Miniatur-Ultraschall-Time-of-Flight (ToF) -Wegsensor mit großer Reichweite, der auf der patentierten MEMS-Technologie von Chirp basiert. Der Sensor wird in einem System-in-Package geliefert, das einen piezoelektrischen Mikrobearbeitet Ultraschall-Transducer (PMUT) mit einem extrem stromsparenden System-on-Chip (SoC) in einem Reflow-fähigen Miniaturgehäuse integriert. Dieses CH201 BLUETOOTH  ist schnell und bietet genaue Bereichsmessungen für Ziele mit Entfernungen von bis zu 5 m. Die Sensoren können mehrere Objekte erkennen, unter allen Lichtbedingungen, einschließlich vollem Sonnenlicht, arbeiten und bieten millimetergenaue Bereichsmessungen. Dieser CH201 Abstandssensor verfügt über ein SoC mit fortschrittlicher Ultraschall-Firmware, einen dedizierten programmierbaren Bereichs-Interrupt-Pin und einen einzelnen Sensor für den Empfang und die Übertragung.

Der CH201 Sensor wird in einem Spannungsbereich von 1,62 V bis 1,98 V betrieben und nimmt den 60 ms für die Programmierung auf. Dieser Abstandssensor ist in einem 8-pin-LGA-Gehäuse (Land-Grid-Array) und Abmessungen von 3,5 mm x 3,5 mm x 1,26 mm verfügbar. Zu den typischen Applikationen gehören Drohnen und Robotik, erweiterte/virtuelle Realität und Spiele, Hindernisvermeidung und Gestensteuerung.

Merkmale

  • Schnelle und genaue Entfernungsbestimmung:
    • Betriebsbereich von 20 cm bis 5 m
    • Programmierbare Modi, die für Messapplikationen mit langer oder kurzer Reichweite optimiert sind
    • Anpassbares Sichtfeld (FoV) von bis zu 180°
    • Erkennung mehrerer Objekte
    • Funktioniert in jedem Beleuchtungszustand, einschließlich vollem Sonnenlicht bis vollständige Dunkelheit
    • Unempfindlich gegenüber Objektfarbe, erkennt optisch transparente Oberflächen (Glas, durchsichtige Kunststoffe usw.)
  • Einfach zu integrieren
    • Einzelsensor für Empfang und Übertragung
    • 1,8 V Versorgungsspannung
    • I2C Schnellmodus-kompatible Schnittstelle und Datenraten von bis zu 400 kHz
    • Dedizierter programmierbarer Bereichs-Interrupt-Pin
    • Plattformunabhängiger Softwaretreiber ermöglicht einsatzbereite Entfernungsmessung
  • Integriertes Miniatur-Gehäuse:
    • Kompatibel mit Standard-SMD-Reflow
    • Stromsparendes SoC mit fortschrittlicher Ultraschall-firmware
    • -40 °C bis +85 °C Betriebstemperaturbereich
  • Extrem niedriger Versorgungsstrom
    • 1 Probe/Sek.:
      • 7,5 µA (1 m max. Bereich)
      • 13,5 µA (5 m max. Bereich)
    • 25 Proben/Sek.:
      • 63 µA (1 m max. Bereich)
      • 247 µA (5 m max. Bereich)

Applikationen

  • Benutzerpräsenz in der Heim-/Gebäudeautomatisierung und persönlicher Elektronik
  • Hindernisvermeidung
  • Robotik und Drohnen
  • Fernpräsenz-Erkennungsknoten mit extrem geringem Stromverbrauch
  • Virtuelle/erweiterte Realität und Gaming
  • Gestensteuerung
  • Füllstandsmessung und Regalbestand-Überwachung

Technische Daten

  • 1,62 V bis 1,98 V Betriebsspannungsbereich
  • Abmessungen: 3,5 mm x 3,5 mm x 1,26 mm
  • 8-Pin-LGA-Gehäuse
  • 60 ms Programmierzeit

Blockdiagramm

Blockdiagramm - TDK InvenSense CH201 Abstandssensor

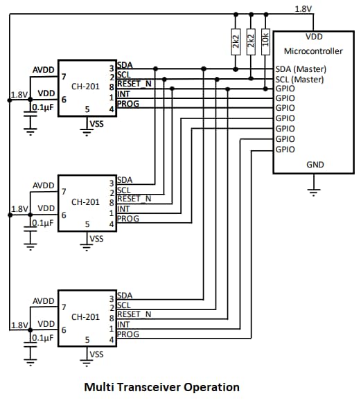
Betriebsschaltungen

Veröffentlichungsdatum: 2020-08-27 | Aktualisiert: 2024-09-03