TDK-Lambda CCG DC/DC-Wandler-Evaluierungsboard

Das CCG DC/DC-Wandler-Evaluierungsboard von TDK Lambda ist ein TOOL, das eine schnelle und einfache Methode zur Montage und zum Testen der isolierten Einzel- oder Dual-Ausgangs-Module der CCG15- und CCG30-Baureihe ermöglicht. Darüber hinaus verfügt das Evaluierungsboard über einen dedizierten Steckplatz für ein nicht-isoliertes Modul der i3A-Baureihe, das eine Konfiguration des Testboards mit mehreren Ausgängen ermöglicht. Er nutzt die große Ausgangsanpassung der i3A-Baureihe über das mitgelieferte On-Board-Potentiometer. Das Board verfügt jedoch über keine montierten Boards. Dies ermöglicht dem Benutzer die Auswahl der spezifischen Module, die den Applikationsanforderungen entsprechen.

Merkmale

  • Evaluiert die CCG15 und CC30 isolierten Einzel- und Dual-Ausgangs-Module
  • Dedizierter Steckplatz für nicht-isolierte i3A-Module
  • Konfiguration des Testboards mit mehreren Ausgängen
  • Große Ausgangsanpassung
  • Keine montierten Boards

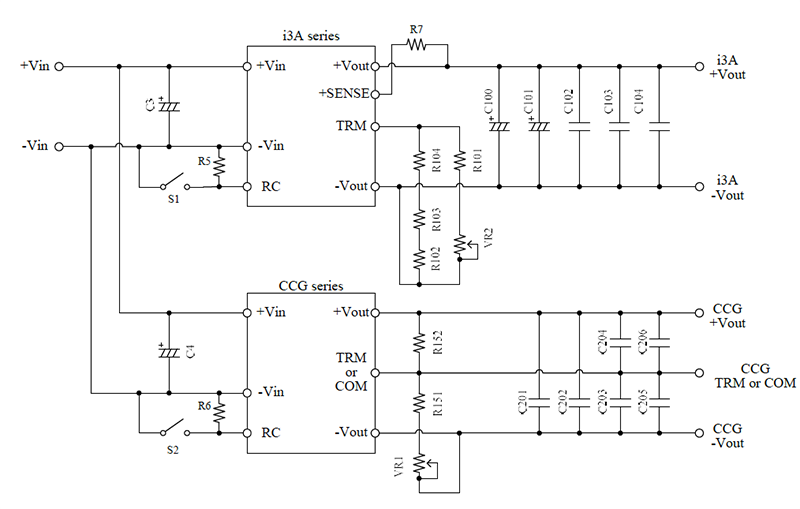
Schaltschema

Schaltplan - TDK-Lambda CCG DC/DC-Wandler-Evaluierungsboard
Veröffentlichungsdatum: 2020-07-27 | Aktualisiert: 2024-09-03