Tamura L55S D15 Open-Loop Current Sensors

Tamura L55S D15 Open-Loop Current Sensors offer an open-loop current sensor suitable for middle-powered general inverters like photovoltaic (PV) and wind power inverters. Tamura L55S D15 Open-Loop Current Sensors provide a large aperture (104.5mm × 22.5mm) that lets a wide busbar pass through. L55S features a 4V-rated output voltage, 14.0mm insulation distance, and a -40°C to +105°C wide temperature range. This current sensor series measures a 1500A to 2500A range.

Features

  • Open-loop, voltage-output type
  • 1500A, 2000A, or 2500A primary nominal current
  • -40°C to +105°C ambient operating temperature
  • 104.5mm x 22.5mm aperture size
  • ≥14.0mm clearance and creepage insulation distance
  • Molex connector (22-04-1041), tin (Sn)-plated terminal
  • Standards
    • UL508 (UR marking)
    • UL recognized material
    • CE marking (EN62477-1)

Applications

  • Middle-powered general inverters
  • PV inverters
  • Wind power inverters

Connection Diagram

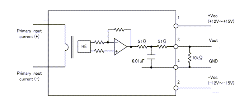
Application Circuit Diagram - Tamura L55S D15 Open-Loop Current Sensors
Veröffentlichungsdatum: 2024-01-17 | Aktualisiert: 2024-01-23