STMicroelectronics STSPIN958 Skalierbarer Vollbrücken-Treiber
Der STMicroelectronics STSPIN958 skalierbare Vollbrückentreiber ist ein 5-A-Bauteil mit einer hochdynamischen Leistungsstufe, die Benutzern die Erzielung einer Hochfrequenz-PWM-Steuerung mit einem präzisen Tastverhältnis ermöglicht. Der STSPIN958 verfügt über einen einstellbaren Schwellenstrombegrenzer und eine Ausschaltzeit mit langsamer oder gemischter Abklingauswahl für DC-Bürstenmotoren. Zwei Verstärker mit festen Verstärkungsfaktoren bieten mithilfe einem externen Querwiderstand eine Strommessung. Eine einstellbare Anstiegsrate garantiert den besten Kompromiss zwischen Leistung und EMI. Der STSPIN958 Treiber von STMicroelectronics bietet eine vielseitige Leistungsstufe mit sieben verschiedenen Betriebsarten für ein hohes Maß an Flexibilität und einen vollständigen Satz an Schutzfunktionen, einschließlich Erkennung von Überstrom, Übertemperatur und niedriger Bus-Spannung.Merkmale
- Betriebsspannung von bis zu 58 V
- Maximaler Ausgangsstrom bis zu 5ARMS
- 7 x Ansteuermethoden mit Dual-Halbbrücken-, Einzelvollbrücken- und Halbbrücken-Parallelmodus
- RDS (ON) HS+LS = 0,33 Ω (typisch)
- Einstellbare Leistungs-MOS-Anstiegsrate
- Einstellbare Ausschaltzeit mit langsamem oder gemischtem Abklingen
- Integrierte Verstärker mit 2x verschiedenen embedded-Stromsteuerungstechniken
- Geringer Stromverbrauch im standby-Modus
- Schutzfunktionen
- UVLO
- Überstromschutz
- Thermische Abschaltung
Applikationen
- Bühnenbeleuchtung
- Fabrikautomatisierung
- Geldautomaten und Geldbearbeitungsgeräte
- Textilmaschinen
- Haushaltsgeräte
- Robotik
- Antennensteuerung
- Verkaufsautomaten
Technische Daten
- 2,8 V bis 3,6 V Steuerlogikversorgungsspannungsbereich
- 5,05 V bis 58 V Leistungsstufen-Versorgungsspannungsbereich
- 3 V Typische bootstrap-Übersteuerspannung
- -0,6 V bis +2 V low-side-Quellenspannungsbereich
- Logikeingangsbereich: 0 V bis 5 V
- Bis zu 5 ARMS maximaler DC-Ausgangsstrom
- Maximaler Open-Drain-Ausgangs-Senkenstrom: bis zu 8 mA
- 280 ns Minimale PWM-Pulsbreite
- 10kΩ bis 120 kΩ aktivierter Strombegrenzer-Zeiteinstellungswiderstandsbereich
- 0,1 nF- bis 5,6 nF-aktivierter Strombegrenzer-Zeiteinstellungs-Kondensatorbereich
- 170µs Typische Ladezeit für Ladungspumpen-Kondensator
- Schaltfrequenzbereich: 0 kHz bis 500 kHz
- 1µF Typischer bootstrap-Kondensator
- 100 nF Typischer Ladungspumpen-Kondensator
- Temperaturbereiche
- Umgebungstemperatur: -40 °C bis +85 °C
- -40 °C bis +150 °C Anschluss
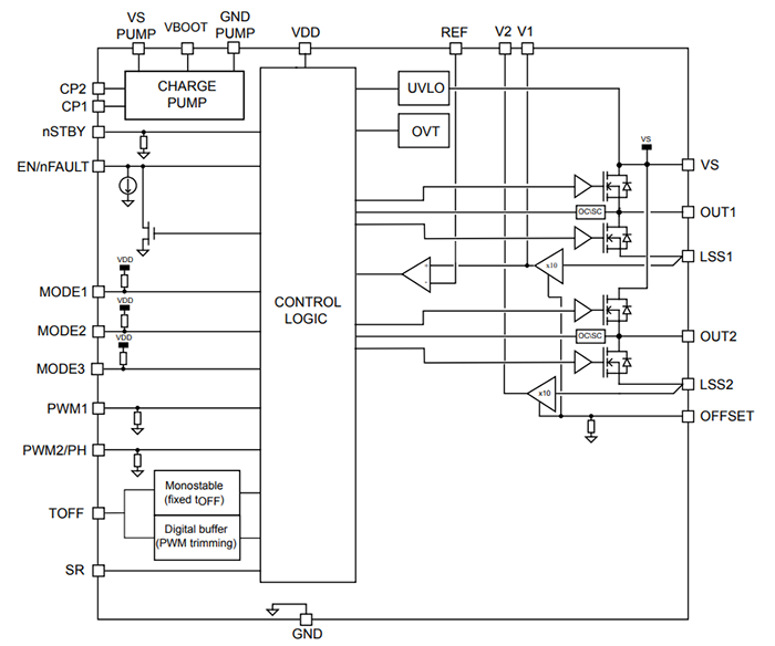
Blockdiagramm
Videos
Veröffentlichungsdatum: 2023-07-24
| Aktualisiert: 2024-01-11
