STMicroelectronics STEVAL-MKI246KA Beschleunigungsmesser-Kit
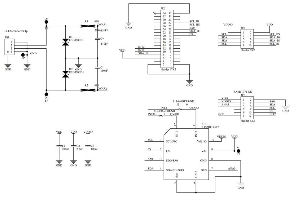
Das STEVAL-MKI246KA Beschleunigungsmesser-Kit von STMicroelectronics ermöglicht die Evaluierung des IIS2DULPX 3-Achsen-Beschleunigungsmessers. Das STEVAL-MKI246KA Adapterboard wird mit einem Kabel an das STEVAL-MKIGIBV5 Adapterboard angeschlossen, um es mit der STEVAL-MKI109D Evaluierungsplattform kompatibel zu machen. Der Sensor ist genau in der Mitte der quadratischen PCB angelötet, um das Board auf unkomplizierte Weise mit doppelseitigem Klebeband auf dem für die Schwingungsanalyse verwendeten Gerät zu befestigen. Alternativ können Benutzer das Board mithilfe der Löcher in jeder Ecke der PCB montieren. Das STEVAL-MKIGIBV5 wird durch die Implementierung eines DIL-24-Standardsockels betrieben.Das STEVAL-MKI246KA Kit von STMicroelectronics liefert die vollständige IIS2DULPX-Pinbelegung und wird einsatzbereit mit den erforderlichen Entkopplungskondensatoren auf derVDD-Stromversorgungsleitung geliefert. Der Adapter wird von der STEVAL-MKI109D-Plattform unterstützt, die einen leistungsstarken 32-Bit-Mikrocontroller enthält, der als Brücke zwischen dem Sensor und einem PC dient, auf dem herunterladbare grafische MEMS-Studio-Benutzeroberfläche oder dedizierte Softwareroutinen für benutzerdefinierte Applikationen verwendet werden können. Darüber hinaus können Benutzer das Kit über einen Ad-hoc-Steckverbinder, der auf dem STEVAL-MKI246A-Board angebracht ist, an X-NUCLEO-IKS02A1 oder STEVAL-STWINBX1 anschließen.
Merkmale
- Benutzerfreundliche IIS2DULPX Platine
- Vollständige IIS2DULPX-Pinbelegung für einen DIL-24-Standardsockel
- Vollständig kompatibel mit den STEVAL-MKI109D Motherboards
- RoHS-konform
Applikationen
- Industrie-IoT- und Fabrikautomatisierung
- Bestandsverfolgung
- Tragbare medizinische Geräte und Hörgeräte
- Manipulationsschutz
- Drahtlose Sensorknotenpunkte
- Haushaltsgeräte und Robotik
- Bewegungsaktivierte Funktionen
Schaltschema
