STMicroelectronics STEVAL-GPT001V1 Dünnfilm-Solar-Smartwatch
Die STMicroelectronics STEVAL-GPT001V1 Dünnfilm-Solar-Smartwatch basiert auf dem Sensor Tile Cradle mit SPV1050TTR Energy-Harvester und Ladegerät. Das Gerät verfügt über ein Siliziumband und ein Ziffernblatt, das an einem Satz Dünnfilm-Solarmodulen angebracht ist, die vor allem in Innenräumen extrem effizient sind. Das Development Kit vereinfacht das Prototyping, die Evaluierung und die Entwicklung von innovativen Lösungen. Darüber hinaus erhöht die STEVAL-GPT001V1 die Autonomie des Systems und lädt die Batterie auf.Das STEVAL-GPT001V1 Cradle-Board ist so ausgelegt, dass es das winzige einsatzbereite STEVALSTLCS01V1 SensorTile IoT-Sensormodul akzeptiert. Dadurch können die leistungsstarken Verarbeitungsfunktionen der extrem stromsparenden STM31L4 Mikrocontroller und die Bluetooth Low Energy-Konnektivität basierend auf dem BlueNRG Netzwerk-Prozessor demonstriert werden. Die STEVAL-GPT001V1 verfügt außerdem über die Fähigkeiten der MEMS-Bewegungs- und Umgebungssensoren und diejenigen eines digitalen Mikrofons.
Merkmale
- Das Development Kit-Paket enthält:
- Sensor Tile Cradle mit SPV1050TTR Energy-Harvester und Ladegerät
- Feuchte- und Temperatursensor
- Gasmessgerät
- Lithium-Batterie-Ladegerät
- Mikro-USB-Anschluss
- EIN/AUS-Schalter
- Breakaway-SWD-Steckverbinder
- Li-Po-Batterie von 3,7 V/100 mAh
- SWD-programmierbares Kabel
- Siliziumband zur Integration der flexiblen Dünnfilm-Solarmodule und zur Unterbringung des SensorTile Cradle und der Batterie
- Funktioniert zusammen mit dem STEVAL-STLCS01V1 SensorTile Modul (nicht im Kit enthalten)
- Ermöglicht Firmware-Debugging/Hochladen über SWD-Steckverbinder und -Kabel
- Softwarebibliotheken und Tools
- STSW-GPT001V1: Dediziertes SensorTile Firmware-Paket zur Unterstützung verschiedener Algorithmen, die auf die On-Board-Sensoren sowie die Berechnung der Systemautonomie und der verbleibenden Batterieladung zugeschnitten sind.
- FP-SNS-ALLMEMS1: STM32 ODE-Funktionspaket
- FP-SNS-MOTENV1: STM32Cube Funktionspaket
- STBLESensor: iOS- und Android-Demo-Apps
- BlueST-SDK: iOS- und Android-Software-Development Kit
- Kompatibel mit STM32 Ökosystem durch STM32Cube Unterstützung
- RoHS- und WEEE-konform
Additional Resources
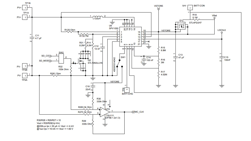
Schaltplan
Veröffentlichungsdatum: 2019-02-07
| Aktualisiert: 2026-01-22
