STMicroelectronics EVLSRK1000B-TO Demonstrationsboard

Das STMicroelectronics EVLSRK1000B-TO Demonstrationsboard ist zur Evaluierung des SRK1000B Synchrongleichrichtungs-Controllers ausgelegt. Der SRK1000B adaptive Controller implementiert einen Steuerungsschaltplan, der speziell für eine sekundärseitige Synchrongleichrichtung in Sperrwandlern ausgelegt ist und Hochstrom-Gate-Drive-Ausgänge für die Ansteuerung eines n-Kanal-Leistungs-MOSFETs bietet.

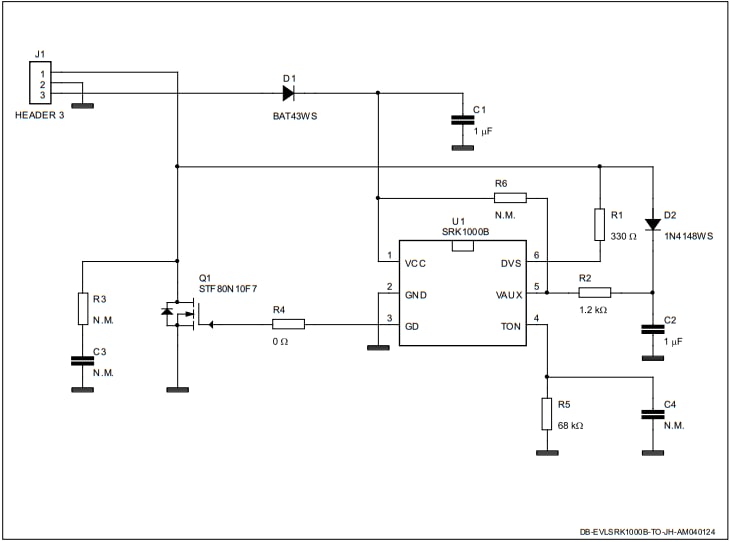
Das EVLSRK1000B-TO kann sowohl in Quasi-Resonanz-Applikationen als auch in gemischten DCM-CCM-Applikationen mit Festfrequenz (FF) betrieben werden. Das Board wird mit einer Einstellung geliefert, die sich für QR-Applikationen eignet. Das Bauteil kann in FF-Applikationen mit einem in C4 hinzugefügten 100-pF-Kondensator verwendet werden. Ein 68-kΩ-Widerstand (R5) ist auf dem TON-Pin vorhanden, der das Ausblenden nach dem Einschalten auf ca. 0,8 µs festlegt. Das EVLSRK1000B-TO enthält den SR-MOSFET STF80N10F7 (TO-220FP-Gehäuse) und kann einfach als Ersatz für Gleichrichterdioden in einen bestehenden Wandler eingesetzt werden.

Merkmale

  • Synchroner Gleichrichter für Sperrwandler mit fester Einschalt- und adaptiver Ausschaltfunktion
  • VCC-Bereich: 3,5 V bis 32 V
  • Maximale DVS-Betriebsspannung: 90 V
  • Maximale Frequenz: 500 kHz
  • Interner Gate-Drive für n-Kanal-MOSFETs
  • SR-MOSFET-Typ: STF80N10F7 (100 V bis 10 mΩ) TO-220FP

Elektro-Schaltplan

Schaltplan - STMicroelectronics EVLSRK1000B-TO Demonstrationsboard
Veröffentlichungsdatum: 2019-02-14 | Aktualisiert: 2024-01-31