STMicroelectronics ALTAIR04-900 All-Primary-Sensing Switchers
STMicroelectronics ALTAIR04-900 All-Primary-Sensing Switchers feature primary side constant voltage operations with no optocoupler. The STMicroelectronics ALTAIR04-900 combines a high-performance low-voltage PWM controller chip and a 900V avalanche-rugged power section in the same package. These STMicroelectronics All-Primary-Sensing Switchers provide quasi-resonant valley switching operation and low standby consumption. ALTAIR04-900 switching regulators are designed for use in AC-DC adapters, SMPS for energy metering, and auxiliary power supplies for 3-phase input industrial systems.Features
- Primary side constant voltage operations with no optocoupler
- Adjustable and main-independent maximum output current for safe operations during overload/short circuit conditions
- 900V avalanche rugged internal power section
- Quasi-resonant valley switching operation
- Low standby consumption
- Overcurrent protection against transformer saturation and secondary diode short circuit
- SO16 package
Applications
- SMPS for energy metering
- Auxiliary power supplies for 3-phase input industrial systems
- AC-DC adapters
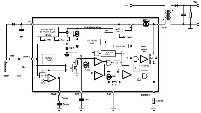
Block Diagram
Additional Resources
Veröffentlichungsdatum: 2011-12-08
| Aktualisiert: 2022-03-11
