STMicroelectronics STWBC86 Qi-kompatibel Kabelloser Transmitter
Der Qi-kompatible drahtlose Funk-Leistungssender der Baureihe STWBC86 von STMicroelectronics ist eine hochintegrierte monolithische Lösung für Applikationen mit bis zu 5 W. Der STWBC86 verfügt über einen integrierten Voll-/Halbbrücken-Wechselrichter mit niedriger Impedanz, wodurch ein hoher Wirkungsgrad und eine geringe Verlustleistung erzielt wird.Der STWBC86 von STMicro bietet eine I2C-Schnittstelle, welche die Anpassung von Firmware- und Plattformparametern ermöglicht. Die Konfiguration des Bauteils erfolgt über das eingebettete FTP. Der STWBC86 kann ein zusätzliches Firmware-Patching implementieren, um die Applikationsflexibilität zu verbessern.
Das Flip-Chip-Gehäuse und die geringe Anzahl von Bauteilen (BOM) machen den STWBC86 zur idealen Wahl für sehr kompakte Applikationen.
Merkmale
- WPC Qi 1.02.4-kompatibel mit Leistungsklasse 0 BPP
- Power Tx-Referenzdesign basiert auf A11a-Topologie
- Bis zu 5 W Ausgangsleistung können auf der Empfänger-Seite übertragen werden
- Großer Eingangsspannungsbereich: 4,75 V bis 20 V
- Monolithische Lösung mit integriertem Halbbrücken-/Vollbrücken-Inverter und Treibern für hohe Effizienz und eine geringe Anzahl von Bauteilen (BOM)
- 32-bit, 64 MHz ARM Cortex Microcontroller mit SRAM 8 KB
- FTP (Few Times Programmable) für FirmWare-Patches und erweiterte Funktionen
- On-chip Strommessung
- 10-Bit-A/D-Wandler
- I2C-Schnittstelle
- Vollständig konfigurierbarer GPIOs
- Genaue Spannung/ Strommessungen für FOD
- Strombegrenzung und thermischer Schutz
- Robuste ASK-, FSK-Kommunikation
- Flip-Chip mit 72 bumps (3,26 mm x 3,67 mm)
Applikationen
- Laden von Smartphones
- Medizinische Elektronik
- Laden von intelligenten Wearables und Hearables
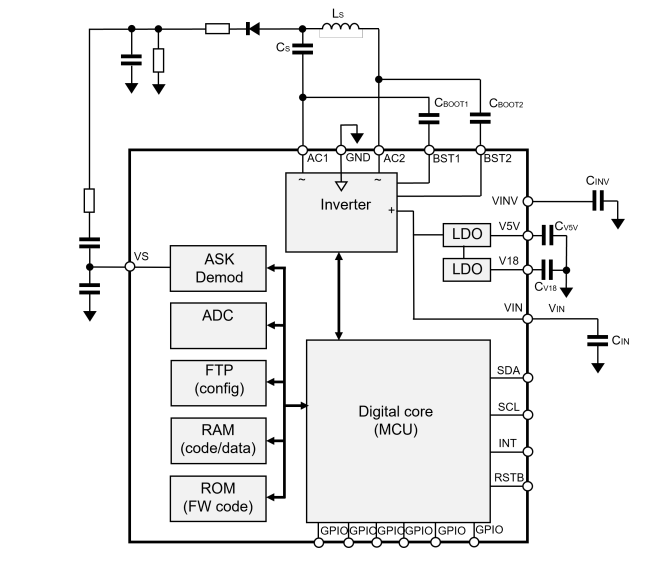
Blockdiagramm
Veröffentlichungsdatum: 2023-05-08
| Aktualisiert: 2024-01-25
