STMicroelectronics STEVAL-VP22201B Evaluierungsboard
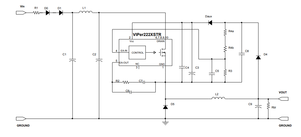
Das STEVAL-VP22201B Evaluierungsboard von STMicroelectronics enthält einen isolierten Sperrwandler von 5 V bis 1,8 W, der für Universal-Applikationen von 85 bis 265 VAC ausgelegt ist. Das Referenzdesign basiert auf dem VIPer222XSTR Offline-Hochspannungswandler. Der VIPer222XSTR der VIPerPlus-Produktfamilie bietet einen 730-V-Leistungs-MOSFET und eine PWM-Strommodusregelung. Der VIPer222XSTR wird bei einer festen Frequenz von 30 kHz mit einem Frequenzjitter betrieben, um die Einhaltung der Standards in Bezug auf elektromagnetische Störungen zu ermöglichen.Merkmale
- Built around the VIPer222XSTR offline high-voltage converter
- Compact size
- Tight line and load regulation over the entire input and output range
- Meets IEC55022 Class B conducted EMI even with reduced EMI filter, thanks to frequency jittering
- RoHS compliant
Merkmale
- Universaleingangs-Netzbereich: 85 bis 265 VAC
- Frequenz: 50 bis 60 Hz
- Ausgangsspannung: 5 V
- Ausgangsstrom: 360 mA
- Sehr kompakte Größe
- Standby-Stromverbrauch: < 18 mW bei 230 VAC
- Enge Leitungs- und Lastregelung über den gesamten Eingangs- und Ausgangsbereich
- Erfüllt dank der Frequenz-Jitter-Funktion die Anforderungen für leitungsgebundene EMI gemäß IEC55022 Klasse B selbst mit reduziertem EMI-Filter
- RoHS-konform
Schaltplan-Diagramm
Übersicht
Veröffentlichungsdatum: 2020-02-28
| Aktualisiert: 2025-01-13
