STMicroelectronics STEVAL-AETKT1V2 Evaluierungskit
Das STMicroelectronics STEVAL-AETKT1V2 Evaluierungskit repräsentiert den bidirektionalen Strommessverstärker mit einem High-Side- oder Low-Side-Messwiderstand. Dieses Kit besteht aus einem Hauptboard sowie einzelnen Tochterboards für die TSC2011, TSC2010 und TSC2012 bidirektionalen Hochspannungs-Strommessverstärker-ICs. Das STEVAL-AETKT1V2 Evaluierungskit verfügt über einen großen Gleichtaktspannungsbereich von -20 V bis +70 V und einen Versorgungsspannungsbereich von 2,7 V bis 5,5 V. Dieses Evaluierungskit bietet einen Ruhestrom von 20 µA im Abschaltmodus, eine maximale Offsetspannung von ±200 µV und einen Betriebstemperaturbereich von -40 °C bis +125 °C. Zu den typischen Applikationen gehören Automotive-Motorsteuerung, Elektromobilität, Fabrikautomatisierung und Industrieleistung und -Tools.Merkmale
- Repräsentiert einen bidirektionalen Strommessverstärker mit High-Side- oder Low-Side-Messwiderstand
- SO8- und MiniSO8-Gehäuse
- RoHS-konform
Applikationen
- Automotive-Motorsteuerung
- Elektromobilität
- Fabrikautomatisierung
- Industrieleistung und -tools
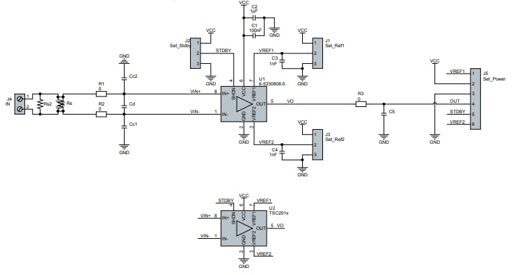
Schaltplan-Diagramm
Videos
Veröffentlichungsdatum: 2020-12-30
| Aktualisiert: 2025-01-09
