STMicroelectronics EVAL6498L Evaluierungsboards
STMicroelectronics EVAL6498L Evaluierungsboards sind zur Evaluierung der L6498L Hochspannungs-Gate-Treiber mit der BCD6 OFF-LINE-Technologie ausgelegt. Die EVAL6498L Boards ermöglichen die Evaluierung aller Funktionen des L6498L, während gleichzeitig ein Leistungsschalter im TO-220- oder TO-247-Gehäuse angetrieben wird. Diese Boards ermöglichen die Auswahl und Änderung der Werte von relevanten externen Komponenten, um die Leistung des Treibers zu entlasten.Merkmale
- 2A source, 2.5A sink driver current capability
- Integrated bootstrap diode
- Interlocking function
- 3.3 V, 5 V TTL/CMOS inputs with hysteresis
- UVLO on both high-side and low-side sections
- 50 V/ns dV/dt immunity in full temperature range
- Compact and simplified layout
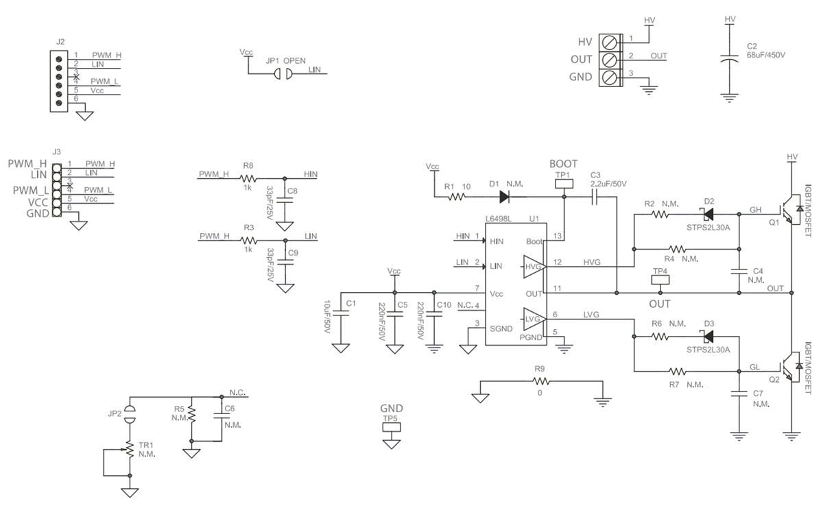
EVAL6498L Schaltplan-Diagramm
Veröffentlichungsdatum: 2018-11-20
| Aktualisiert: 2023-02-23
