STMicroelectronics VNF1048F Automotive-High-Side-Schalter-Controller

Der VNF1048F Schalt-Controller von STMicroClock  ist für die Stromverteilung in Fahrzeugen optimiert. Der VNF1048F IS  ist für die Implementierung einer intelligenten high-side-Schaltschaltung für 12 V, 24 V und 48 V Fahrzeuganwendungen ausgelegt. Der VNF1048F kann über eine 3,3 V und 5.0 V CMOS-kompatible SPI-Schnittstelle mit einem host-Mikrocontroller verbunden werden und bietet Schutz und Diagnose für das system. Das Bauteil enthält einen gate-drive für einen externen MOSFET in einer high-side-Konfiguration. Ein Eingang für einen NTC-Widerstand ermöglicht dem Bauteil   die Überwachung der externen MOSFET-Temperatur. 

Der VNF1048F High-Side-Schalter-Controller von STMicroelectronics ist in einem QFN32L-Gehäuse untergebracht und für den Einsatz in Fahrzeuganwendungen AEC-Q100-qualifiziert.

Merkmale

  • AEC-Q100-Automotive-qualifiziert
  • High-Side-Schaltersteuerungs-IC mit E-Sicherungsschutz für 12-V-, 24-V- und 48-V-Fahrzeuganwendungen
  • SPI-Slave-Schnittstelle für Host-Steuerung
  • 32-Bit-ST-SPI-Schnittstelle, die mit einem CMOS-Pegel von 3,3 V und 5,0 V kompatibel ist
  • 2-stufige Ladungspumpe
  • Gate-Drive für einen externen MOSFET in einer High-Side-Konfiguration
  • Hochpräzise unidirektionale digitale Strommessung über SPI über einen externen High-Side-Shunt-Widerstand
  • Eingang für einen NTC-Widerstand zur Überwachung der externen MOSFET-Temperatur
  • Sehr niedriger Standby-Strom
  • Robuster ausfallsicherer Funktionsumfang durch interne und externe Steuerungen
  • SPI-Registersperre über einen dedizierten digitalen Eingangspin
  • Integrierter ADC für TJ, VNTC-, VOUT - und VDS -Umwandlung
  • Batterie-Unterspannungsabschaltung
  • Externe MOSFET-Entsättigungsabschaltung konfigurierbar über SPI
  • Feste Kurzschluss-Verriegelung konfigurierbar über SPI
  • Strom-gegenüber-Zeit-Verriegelung konfigurierbar über SPI (Sicherungsemulation)
  • Bauteil-Übertemperaturabschaltung
  • Externe MOSFET-Übertemperaturabschaltung
  • Intelligenter Hochstrom-Sicherungsersatz für Fahrzeuganwendungen
  • QFN32L-Gehäuse von 5,0 mm x 5,0 mm

Applikationen

  • 12-V-, 24-V- und 48-V-Fahrzeuganwendungen
  • Intelligenter Hochstrom-Sicherungsersatz

Blockdiagramm

Blockdiagramm - STMicroelectronics VNF1048F Automotive-High-Side-Schalter-Controller

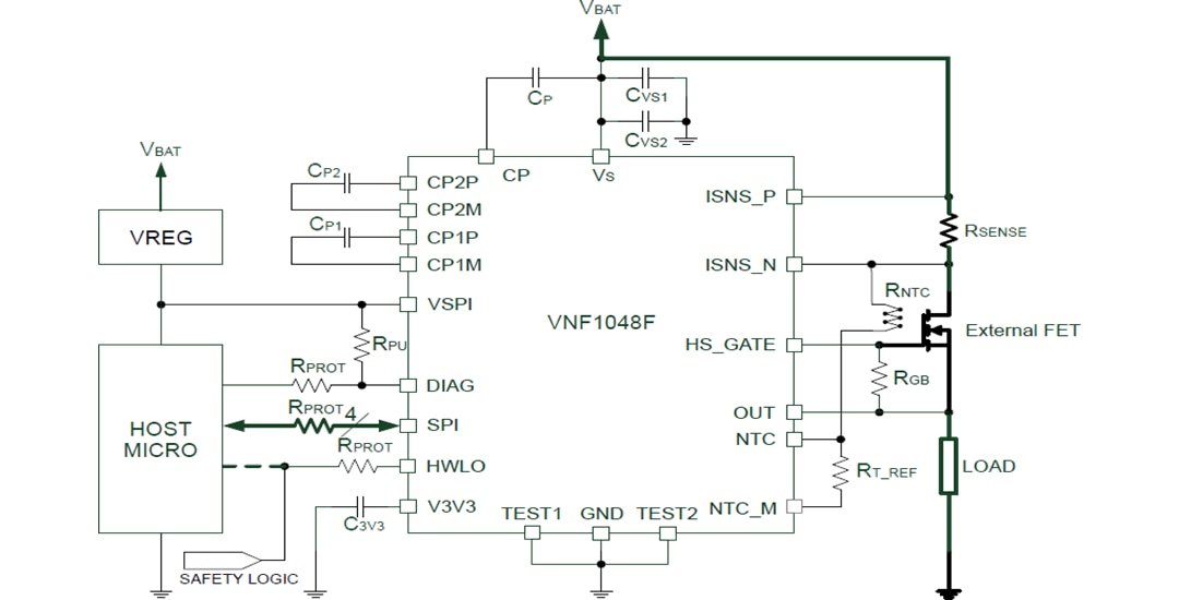
Typische Applikations-Schaltung

Applikations-Schaltungsdiagramm - STMicroelectronics VNF1048F Automotive-High-Side-Schalter-Controller

Videos

Veröffentlichungsdatum: 2022-07-08 | Aktualisiert: 2025-09-19