STMicroelectronics VIPer27 Off-Line-Hochspannungswandler
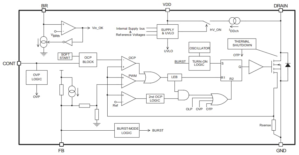
STMicroelectronics VIPer27 Off-Line-Hochspannungswandler verfügen über einen robusten Leistungsbereich von 800 V, eine PWM-Steuerung und einen zweistufigen Überstromschutz. Außerdem bieten diese Spannungswandler einen Überspannungsschutz, Überlastschutz, hysteretischen thermischen Schutz, Soft-Start und einen sicheren Neustart nach der Behebung von Fehlerbedingungen.Merkmale
- Stoßentladungs-fester 800V-Leistungsbereich
- PWM-Betrieb mit Frequenzjitter für niedrige EMI
- Betriebsfrequenz: 60 kHz für L-Typ und 115 kHz für H-Typ)
- Stromverbrauch im Standby-Modus: <50 mW bei 265 VAC
- Strombegrenzung mit einstellbarem Sollwert
- Anpassbarer und präziser Überspannungsschutz
- On-Board-Soft-Start
- Sicherer automatischer Neustart nach einer Fehlerbedingung
- Hysteretische thermische Abschaltung
Applikationen
- Hilfsspannungsversorgung für Verbraucher- und Heimausrüstungen
- ATX Hilfsspannungsversorgung
- AC/DC-Adapter mit niedriger/mittlerer Leistung
- SNT für Set-Top-Boxen, DVD-Player und Recorder sowie Haushaltsgeräte
VIPer27 Typische Topologie
VIPer27 Blockdiagramm
Veröffentlichungsdatum: 2019-01-23
| Aktualisiert: 2024-01-19
