STMicroelectronics VIPer25 Off-Line-Hochspannungswandler
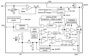
STMicroelectronics VIPer25 Off-Line-Hochspannungswandler verfügen über einen robusten Leistungsbereich von 800 V, eine PWM-Steuerung und einen zweistufigen Überstromschutz. Außerdem bieten diese Spannungswandler einen Überspannungsschutz, Überlastschutz, hysteretischen thermischen Schutz, Soft-Start und einen sicheren Neustart nach der Behebung von Fehlerbedingungen.Der Burst-Modus-Betrieb und der extrem geringe Stromverbrauch des Bauteils tragen dazu bei, dass die Vorschriften in Bezug auf die Energieeinsparung im Standby-Modus erfüllt werden. Die quasi-resonante Funktion verringert die Kosten für EMI-Filter. Die Spannungsabfall- und Spannungsanstiegs-Funktion schützt die Schaltmodus-Stromversorgung, wenn die gleichgerichtete Eingangsspannung unter die normalen Mindestwerte, die für das System spezifiziert sind, fällt. Die Hochspannungs-Anlaufschaltung ist im Bauteil embedded.
Merkmale
- Stoßentladungs-fester 800V-Leistungsbereich
- Quasi-resonante Steuerung für Valley-Schaltbetrieb
- Stromverbrauch im Standby-Modus: <50 mW bei 265 VAC
- Strombegrenzung mit einstellbarem Sollwert
- Anpassbarer und präziser Überspannungsschutz
- On-Board-Soft-Start
- Sicherer automatischer Neustart nach einer Fehlerbedingung
- Hysteretische thermische Abschaltung
Applikationen
- Hilfsspannungsversorgung für LCD/PDP-Fernseher, Bildschirme, Audiosysteme, Computer, Industriesysteme, LED-Treiber, No-El-Cap-LED-Treiber und Verbrauchszähler
- Adapter für PDA, Camcorder, Rasierer, Handys, kabellose Telefone und Videospiele
- SNT für Set-Top-Boxen, DVD-Player und Recorder sowie Haushaltsgeräte
Veröffentlichungsdatum: 2019-01-24
| Aktualisiert: 2024-01-19
