STMicroelectronics STSPIN820 Schrittmotortreiber
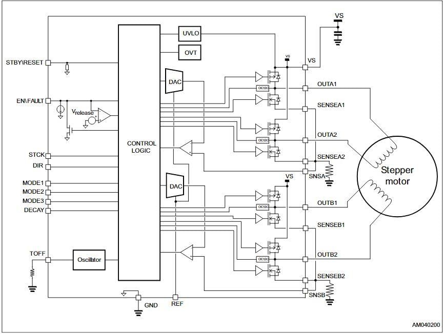
Der STMicroelectronics STSPIN820 Schrittmotortreiber enthält eine Steuerlogik und eine niedrige RDSON-Leistungsstufe und ist in einem kleinen QFN-Gehäuse von 4x4 mm untergebracht. Der STSPIN820 integrierte Controller des Schrittmotortreibers implementiert PWM-Stromsteuerung mit fester Aus-Zeit und einer Mikroschrittauflösung bis zu einem 1/256 pro Schritt. Dieser Schrittmotortreiber kann in einen niedrigen Verbrauchszustand gezwungen werden und bietet Schutzfunktionen wie Überstrom, Übertemperatur und Kurzschlussschutz. Zu den typischen Applikationen gehören 3D-Drucker, medizinische Geräte, POS, Robotik, industrielle 2D-Drucker sowie Textil- und Nähmaschinen.Merkmale
- 7 V bis 45 V Betriebsspannung
- Maximaler Ausgangsstrom 1,5 A
- RDSON HS + LS = 1 Ω Typ.
- Mikroschritte bis zu 1/256 pro Schritt
- Stromsteuerung mit programmierbarer Aus-Zeit
- Strommessung auf Basis des externen Shunt-Widerstands
- Vollständiger Schutzsatz
- Nicht dissipativer Überstromschutz
- Kurzschlussschutz
- Unterspannungssperre
- Thermischer Shutdown
- Geringer Standby-Stromverbrauch
Applikationen
- 3D-Drucker
- Medizinische Ausstattung
- Industrielle 2D-Drucker
- Näh- und Textilmaschinen
- Videoüberwachung (CCTV ), Sicherheit und Dome-Kameras
- ATM- und Geldsortieranlagen
- Büro- und Heimautomatisierung
- POS
- Robotik
STSPIN eBook
STSPIN820 Blockdiagramm
Veröffentlichungsdatum: 2017-11-27
| Aktualisiert: 2022-06-23
