STMicroelectronics STPD01 Programmierbarer synchroner Abwärtswandler

Der STMicroelectronics STPD01 programmierbare synchrone Abwärtswandler eignet sich zur Bereitstellung einer Stromversorgung in Applikationen, welche die Anforderungen von USB-Power-Delivery-Spezifikationen erfüllen. Dieses Bauteil verfügt über eine interne Leistungs-MOS-Synchrongleichrichtung, eine interne Kompensation, eine Kabelabfallkompensation und zwei programmierbare Schaltfrequenzen mit einem optionalen Takt-Dithering.Der STPD01 Abwärtswandler ist gegen Überspannung, Überstrom und Übertemperatur geschützt und der integrierte programmierbare Watchdog verbessert die Robustheit und Sicherheit des gesamten Systems. Die verschiedenen Stufen der Ausgangsspannungs- und Strombegrenzung können über die I2C-Schnittstelle dynamisch eingestellt werden. Dieser programmierbare synchrone Abwärtswandler eignet sich hervorragend für den Einsatz in AC-Adaptern, USB-Hubs, PC-Bildschirmen, Smart-Fernseher und USB-Leistungsverteilung (USB-PD).

Merkmale

  • Interne Leistungs-MOS-Synchrongleichrichtung
  • Interne Kompensation
  • Kabelabfallkompensation
  • I2C-Bus-gesteuert
  • Eingangsspannungsbereich: 6 V bis 26,4 V
  • Vout-Einstellungen: 3 V bis 20 V mit Schritten von mindestens 20 mV
  • Anstiegsraten-Steuerung: 30 mV/μs (max.)
  • Iout-Einstellungen: 0,1 A bis 3 A mit 50-mA-Schritten
  • Embedded-Entladefunktion
  • Zwei programmierbare Schaltfrequenzen mit optionalem Takt-Dithering
  • Watchdog-Timer, der von I2C eingestellt wird
  • Konfigurierbarer Interrupt-Pin
  • Soft-Start
  • Schutzfunktionen:
    • Überspannungsschutz (OVP)
    • IPEAK -Schutz
    • Übertemperaturschutz (OTP)
    • Kurzschluss-Sicherung (SCP)
    • Unterspannungssperre (UVL)
  • Einschalt-Pin
  • Programmierbare Konstantstrombegrenzung
  • Erhältlich in einem 24L-QFN-Gehäuse von 3 mm x 4 mm

Applikationen

  • AC-Adapter
  • USB-Hubs
  • PC-Bildschirme
  • Smart-Fernseher
  • USB-PD

Blockdiagramm

Blockdiagramm - STMicroelectronics STPD01 Programmierbarer synchroner Abwärtswandler

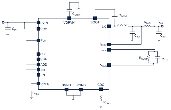
Applikations-Schaltungs-Diagramm

Applikations-Schaltungsdiagramm - STMicroelectronics STPD01 Programmierbarer synchroner Abwärtswandler

Videos

Veröffentlichungsdatum: 2021-01-07 | Aktualisiert: 2022-06-28