STMicroelectronics STLQ020 200-mA-Low-Dropout-Spannungsregler
Die STLQ020 200-mA-Low-Dropout-Spannungsregler von STMicroelectronics werden mit einem Eingangsspannungsbereich von 2 V bis 5,5 V und einer maximalen, typischen Dropout-Spannungslast von 160 mV betrieben. Der STLQ020 verfügt über einen sehr niedrigen Ruhestrom bei Nulllast von 0,3 µA, um die Batterielaufzeit für Applikationen zu erweitern, die eine lange Standby-Zeit erfordern. Die Freigabe-Logik-Steuerfunktionen bringen den STLQ020 in den Abschaltmodus und reduzieren dadurch den Gesamtstromverbrauch auf 1 nA.Der STLQ020 hält auch während dem Dropout-Betrieb den Ruhestrom unter Kontrolle und auf einem niedrigen Wert. Dadurch wird die Betriebszeit von batteriebetriebenen Bauteilen zusätzlich verlängert. Andere Funktionen umfassen eine Kurzschluss-konstante Strombegrenzung und einen thermischen Schutz.
Merkmale
- Eingangsspannungsbereich: 2 V bis -5,5 V
- Ausgangsstrom bis zu 200 mA
- Sehr niedriger Ruhestrom:
- 300 nA typisch bei Nulllast
- 100 μA typisch bei 200 mA Last
- Kontrollierter IQ bei Dropout-Bedingungen
- Sehr niedrige Dropout-Spannung: 160 mV bei 200 mA
- Ausgangsspannungsgenauigkeit: 2 % bei Raumtemperatur, 3 % über den gesamten Temperaturbereich
- Ausgangsspannungsversionen: von 0,8 bis 4,5 V in Stufen von 50 mV und einstellbar
- Logik-gesteuerte elektronische Abschaltung
- Optionale Ausgangsentladungsfunktion
- Integrierter Überstrom- und thermischer Schutz
- Temperaturbereich: von -40 °C bis +125 °C
- Gehäuse: DFN6-2x2, SOT323-5L, Flip-Chip4
Applikationen
- Smartphones/Tablets
- Bildsensoren
- Wearables/tragbares Zubehör
- Geräte im Gesundheitswesen
- Messungen
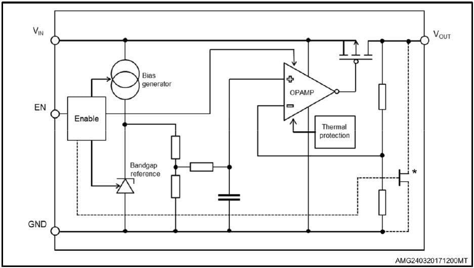
Blockdiagramm
Weitere Ressourcen
Veröffentlichungsdatum: 2017-11-28
| Aktualisiert: 2024-04-23
