STMicroelectronics STEVAL-EFUSE01 Evaluierungsboard
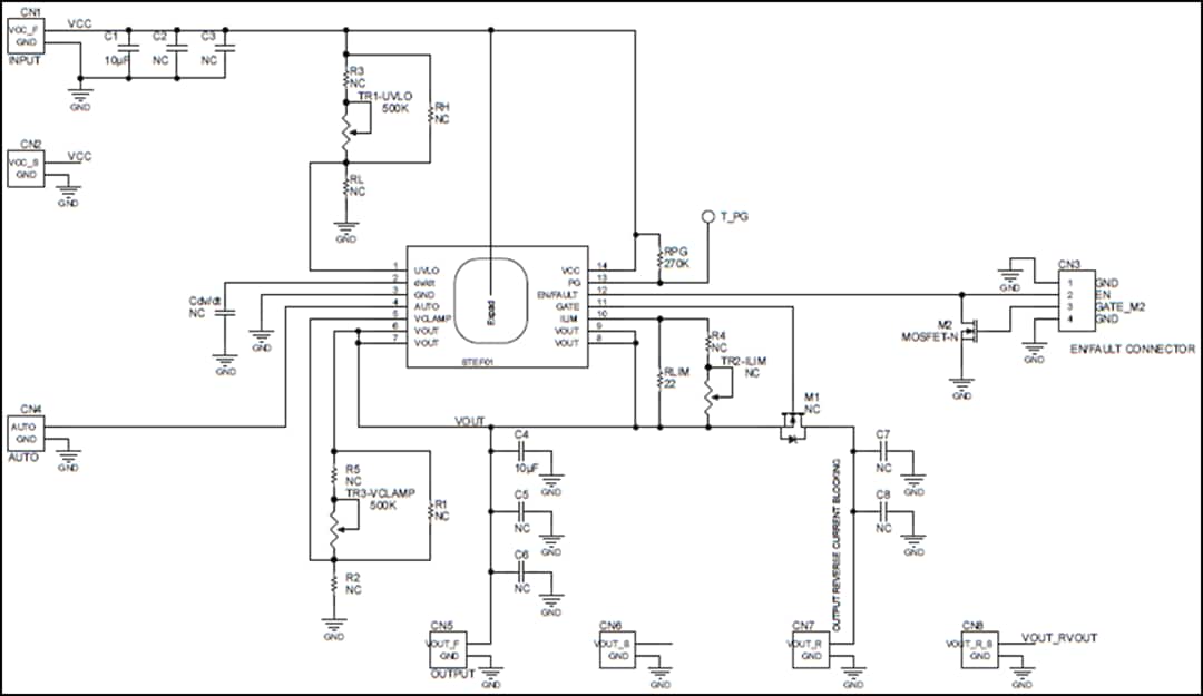
Das STMicroelectronics STEVAL-EFUSE01 Evaluierungsboard ist eine Demonstrations-Plattform, die zur Evaluierung der STEF01 elektronischen Universal-Sicherung (E-Sicherung) ausgelegt ist. Die STEF01 E-Sicherung integriert eine Steuerschaltung und einen MOSFET-Schalter mit niedrigem Einschaltwiderstand und bietet einen vollständigen Satz an Schutzfunktionen, einschließlich Überstrom, Überspannung und Einschaltstrom. Die Unterspannungssperre (Under Voltage Lockout, UVLO), Klemmspannung und Überlaststrombegrenzungen können über mechanische Trimmer angepasst werden.Ein externer MOSFET, der vom STEF01 Gate-Treiber-Pin angetrieben wird, kann auf die STEVAL-EFUSE01 zur Implementierung einer Rückstrom-Sperrschaltung montiert werden. Der Einschaltstrom kann mit der dedizierten Soft-Start-Schaltung, die im STEF01 integriert ist, über die Rampenrate der Ausgangsspannung gesteuert werden. Die Rampenrate der Ausgangsspannung des STEVAL-EFUSE01 kann durch Änderung des CdV/dt-Kondensators angepasst werden.
Da die meisten Applikationen ein Flag erfordern, um anzuzeigen, dass sich die Ausgangsspannung im richtigen Bereich befindet, verfügt das STEVAL-EFUSE01 Evaluierungsboard von STMicroelectronics über einen Power-Good(PG)-Testpunkt für Informationen über den Spannungsabfall am Durchgangselement. Darüber hinaus verfügt das Board über thermische Verriegelungs- und Auto-Wiederholungs-Schutzmodi, die über eine dedizierte Steckbrückenkonfiguration wählbar sind.
Merkmale
- Eingangsspannung von 8 V bis 48 V
- Spitzenstrom von bis zu 6 A
- Aktivieren/Deaktivieren/Fehler-Flag-Pin
- Einstellbare Unterspannungssperre
- Einstellbare Ausgangsspannungsklemmen
- Programmierbare Steuerung der VOUT-Anstiegsrate
- Über eine Steckbrücke programmierbarer thermischer Verriegelungs- oder Auto-Wiederholungs-Schutz
- Power-Good-Überwachungsflag
- Treibt einen optionalen externen MOSFET-Sperrstromschutz an
- CE-zertifiziert
- RoHS- und China-RoHS-konform
- WEEE-konform (2012/19/UE RAEE II)
Board-Layout
- TR1: Mechanische Trimmer für UVLO
- TR2: Mechanische Trimmer für Überlaststrombegrenzung
- TR3: Mechanische Trimmer für Klemmspannungs-Schwellenwert
- Cdv/dt-Kondensator: für Soft-Start-Rampeneinstellung
- M1: MOSFET für die Implementierung eines Rückstroms
- M2: MOSFET zum Aktivieren/Deaktivieren des Bauteils
- T_PG: POWER-GOOD-Testpunkt
- CN4: Thermischer Verriegelungs-/thermischer Auto-Wiederholungsschutz
Schaltplan
