STMicroelectronics STEVAL-MKI242A Adapterboard
Das STEVAL-MKI242A Adapterboard von STMicroelectronics ermöglicht die Evaluierung von MEMS-Bauteilen der Biosensor-Produktfamilie ST1VAFE6AX. Dieses Adapterboard kann in einen DIL-24-Standardsockel gesteckt werden. Das STEVAL-MKI242A Adapterboard wird vom STEVAL-MKI109V3 Motherboard, das einen leistungsstarken 32-Bit-Mikrocontroller enthält, getestet und unterstützt. Dieses Adapterboard wird mit Entkopplungskondensatoren auf den VDD - und VDDIO -Stromversorgungsleitungen geliefert. Das STEVAL-MKI242A Adapterboard wird in Karosserieüberwachungsapplikationen verwendet.Merkmale
- Vollständige ST1VAFE6AX-Pinbelegung für einen DIL-24-Standardsockel
- Kompatibel mit den STEVAL-MKI109V3 Motherboards
- RoHS-konform
Applikationen
- Karosserieüberwachung
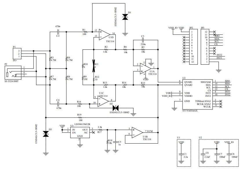
Schaltplan-Diagramm
Veröffentlichungsdatum: 2024-08-07
| Aktualisiert: 2024-08-26
