STMicroelectronics STEVAL-MKI235KA Adapter-Kit

Das STEVAL-MKI235KA Adapter-Kit von STMicroelectronics demonstriert das LIS2DUXS12 Trägheitsmodul mit einem elektrostatischen Qvar-Sensor und drei verschiedenen Elektroden (Wischfinger und generisch). Diese Funktionen machen das Bauteil mit dem STEVAL-MKI109V3 kompatibel. Das STEVAL-MKI235KA Kit bietet die vollständige LIS2DUXS12-Pinbelegung und wird einsatzbereit mit den erforderlichen Entkopplungskondensatoren auf der VDD-Stromversorgungsleitung geliefert. Das STEVAL-MKE00xAA kann in das STEVAL-MKI235A Board eingesteckt werden.

Das Motherboard STEVAL-MKI109V3 unterstützt den Adapter und enthält einen leistungsstarken 32-Bit-Mikrocontroller. Der MCU funktioniert als Brücke zwischen dem Sensor und dem PC. Dies ermöglicht die Verwendung einer herunterladbaren grafischen Benutzeroberfläche (Unico-GUI) oder dedizierter Software-Routinen für benutzerdefinierte Applikationen.

Das Adapter-Kit STEVAL-MKI235KA von STM kann auf ein X-NUCLEO-IKS01A3-Erweiterungsboard gesteckt werden.

Merkmale

  • Benutzerfreundliches LIS2DUXS12 Board
  • Vollständige LIS2DUXS12-Pinbelegung für einen Standard-DIL24-Sockel
  • Vollständig kompatibel mit dem STEVAL-MKI109V3 Motherboard
  • RoHS-konform

Videos

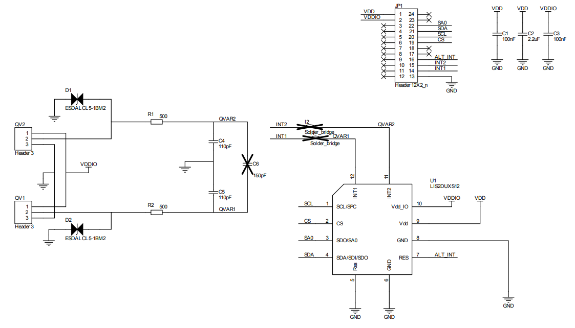
Schaltplan

Schaltplan - STMicroelectronics STEVAL-MKI235KA Adapter-Kit
Veröffentlichungsdatum: 2023-02-03 | Aktualisiert: 2024-04-26