STMicroelectronics STEVAL-MKI220V1 Adapterboard

Das STMicroelectronics STEVAL-MKI220V1 Adapterboard ermöglicht Benutzern die Evaluierung von MEMS-Bauteilen der LPS27HHTW-Produktfamilie. Das STEVAL-MKI220V1 Adapterboard bietet eine effektive Lösung für ein schnelles System-Prototyping und eine schnelle Bauteil-Evaluierung direkt innerhalb der benutzereigenen Applikation.

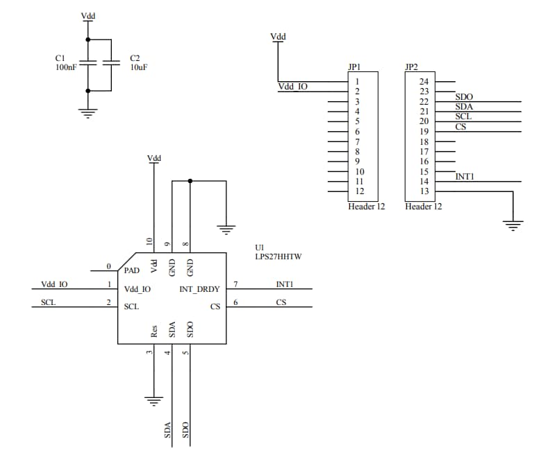
Die STEVAL-MKI220V1 Stecker von STM lassen sich direkt in einen DIL-24-Standardsockel stecken. Der Adapter bietet die vollständige LPS27HHW Pinbelegung und wird einsatzbereit mit den erforderlichen Entkopplungskondensatoren auf der VDD-Stromversorgungsleitung geliefert.

Das Adapterboard wird vom STEVAL-MKI109V3 Motherboard mit einem leistungsstarken 32-Bit-Mikrocontroller unterstützt, der als Brücke zwischen dem Sensor und einem PC fungiert. Eine herunterladbare grafische Benutzeroberfläche (UnicoGUI) oder dedizierte Software-Routinen für benutzerangepasste Applikationen vom PC können verwendet werden.

Merkmale

  • Vollständige LPS27HHTW-Pinbelegung für einen DIL-24-Standardsockel
  • Vollständig kompatibel mit dem STEVAL-MKI109V3 Motherboard
  • RoHS-konform

Board-Schaltpläne

Schaltplan - STMicroelectronics STEVAL-MKI220V1 Adapterboard
Veröffentlichungsdatum: 2021-02-26 | Aktualisiert: 2022-03-11