STMicroelectronics STEVAL-MKI179V1 LIS2DW12 Adapter-Board

Das STEVAL-MKI179V1 LIS2DW12 Adapter-Board von STMicroelectronics vereinfacht die Evaluierung von LIS2DW12-MEMS. Das Board bietet eine effektive Lösung für schnelles System-Prototyping und Evaluation der Bauteile. Das STEVAL-MKI179V kann an einen Standard-DIL-24 Sockel angeschlossen werden. Der Adapter bietet die vollständige LIS2DW12-Pinbelegung und wird gebrauchsfertig mit den erforderlichen Entkopplungskondensatoren auf der VDD-Stromleitung geliefert.

Merkmale

  • Vollständige LIS2DW12-Pinbelegung für Standard-DIL24-Sockel
  • Voll kompatibel mit den Motherboards STEVAL-MKI109V2 und STEVAL-MKI109V3
  • RoHS-konform

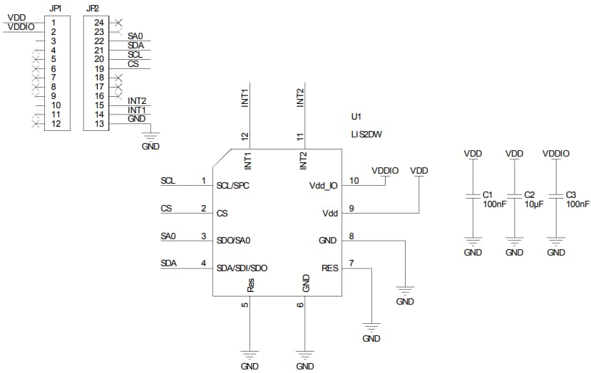
STEVAL-MKI179V1 Schaltung - Schaltplan

Schaltplan - STMicroelectronics STEVAL-MKI179V1 LIS2DW12 Adapter-Board
Veröffentlichungsdatum: 2017-08-14 | Aktualisiert: 2022-06-17