STMicroelectronics STDRIVEG210n Halbbrücken Gate-Treiber
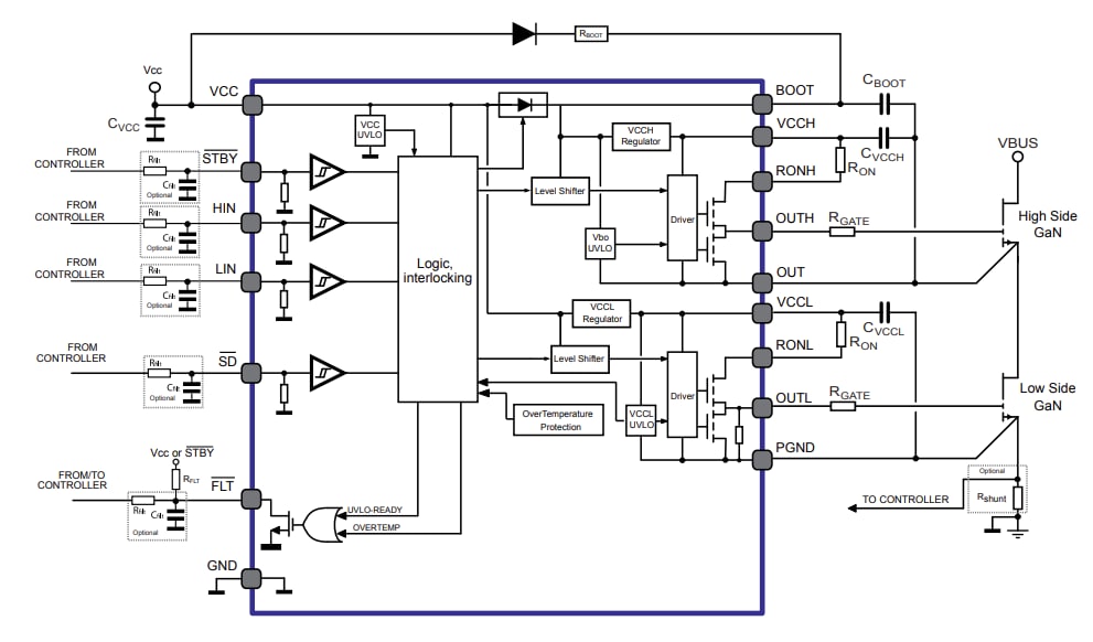
Die Halbbrücken-Gate-Treiber STDRIVEG210 von STMicroelectronics sind für N-Kanal-Enhancement-Mode-GaN ausgelegt. Der High-Side-Treiberabschnitt hält einer Spannungsschiene von bis zu 220 V stand. Diese Treiber zeichnen sich durch eine hohe Strombelastbarkeit, kurze Laufzeitverzögerungen mit hervorragender Verzögerungsanpassung sowie integrierte LDOs aus. Dadurch sind sie für die Ansteuerung von Hochgeschwindigkeits-GaN optimiert. Die Halbbrücken-Gate-Treiber der Baureihe STDRIVEG210 verfügen über Versorgungs-UVLOs, die auf schnelle Start- und Soft-Switching-Applikationen mit geringem Verbrauch zugeschnitten sind. Der High-Side-Regler zeichnet sich durch eine sehr kurze Aufwachzeit aus, um die Effizienz der Applikation während des intermittierenden Betriebs (Burst Modus) zu maximieren. Diese Treiber bieten einen erweiterten Bereich für Eingangspins, der eine einfache Anbindung an Controller ermöglicht. Ein Standby-Pin ermöglicht die Reduzierung des Stromverbrauchs während inaktiver Phasen oder im Burst-Modus. Zu den Applikationen gehören DC/DC-, AC/DC- und Resonanzwandler, Synchrongleichrichtung, USV, Adapter, LED-Beleuchtung und USB-C.Merkmale
- Hochspannungsschiene bis 220 V
- dV/dt-Transientenimmunität: ±200 V/ns
- Treiber mit separatem Senk- und Quellpfad für optimale Ansteuerung:
- 2,4 A und 1,2 Ω Senke
- 1,0 A und 3,7 Ω Quelle
- Ultraschnelle High-Side-Startzeit von 300 ns
- 45 ns Laufzeitverzögerung, 15 ns minimaler Ausgangsimpuls
- Hohe Schaltfrequenz (>1 MHz)
- Integrierte Bootstrap-Diode
- Vollständige Unterstützung der hartenschaltenden GaN-Topologie
- UVLO-Funktion für VCC, VBO und VLS
- Getrennte Logikeingänge und Shutdown-Pin
- Fehler-Pin für Übertemperatur- und UVLO-Meldungen
- Standby-Funktion für stromsparenden Modus
- Getrennter PGND für Ansteuerung von Kelvin-Quelle und kompatibel mit Nebenwiderständen
- 3,3 V bis 20 V kompatible Eingänge mit Hysterese und Pulldown
Applikationen
- DC/DC-, AC/DC- und Resonanzwandler sowie Synchrongleichrichtung
- Batterieladegeräte und -adapter
- Energiespeichersysteme, USV, Server und Stromversorgungen für die Telekommunikation
- Solar-Micro-Umrichter, Optimierer und MPPT
- LED-Beleuchtung und USB-C
Blockdiagramm
Typisches Applikationsschaltschema
Veröffentlichungsdatum: 2025-08-11
| Aktualisiert: 2025-08-28
