STMicroelectronics SPC570S MCUs
STMicroelectronics SPC570S MCUs sind 32-Bit-Automotive-Mikrocontroller für die Einstiegsstufen-Fahrzeugsicherheit der nächsten Generation wie ABS und Airbags. Diese System-on-Chip-(SoC)-Bauteile sind ASIL-D-konform und arbeiten mit Geschwindigkeiten von bis zu 80 MHz. Für die Applikationsentwicklung sind die Mikrocontroller mit der aktuellen Power Architecture®-Infrastrukturentwicklung kompatibel und werden von Software-Treibern, Betriebssystemen und Konfigurationscodes unterstützt. Diese Mikrocontroller bieten eine hohe Verarbeitungsleistung bei geringem Stromverbrauch.Merkmale
- e200z0h Dual-Core mit hoher Leistungsfähigkeit
- 32-Bit Power Architecture-CPU
- Core-Frequenz so hoch wie 80 MHz
- 4-stufige Einzelausgabe-Pipeline in der Befehlsausführungs-Core
- Variables Length Instruction Encoding (VLE)
- Bis zu 544 KB (512 KB Code + 32 KB Daten, geeignet für EEPROM-Emulation) On-Chip-Flash-Speicher: unterstützt Lesevorgänge während Programmier- und Lösch-
- Vorgängen und mehrere Blöcke, die eine EEPROM-Emulation zulassen
- Bis zu 48 KB On-Chip-Universal-SRAM
- Multikanal-Direct-Memory-Access-Controller (eDMA gepaart im Lockstep) mit 16 Kanälen
- Zweiphasen-Regelschleifen mit stabiler Taktdomäne für Peripherien und FM-Modulationsbereich für rechnergestütztes Gehäuse
- Nexus Class 3 Debug- und Trace-Schnittstelle
- Kommunikationsschnittstellen:
- 2 LINFlexD-Module
- Drei deseriale serielle Peripherieschnittstellenmodule (DSPI)
- Bis zu 2 FlexCAN-Schnittstellen mit jeweils 32 Nachrichtenbuffer
- On-Chip-CAN/UART-Bootstrap-Loader mit Boot-unterstütztem Flash (BAF). Physische Schnittstelle (PHY):
- UART
- CAN
- 2 erweiterte 12-Bit-SAR-Analog-Wandler:
- 1,5 μs Wandlungszeit (12)
- 16 physische Kanäle (werden vollständig zwischen den zwei SARADC-Einheiten geteilt)
- ADC-Überwachungskonzept
- Programmierbare kanalübergreifende Einheit (CTU)
- 4 Universal-eTimer-Einheiten (jeweils 6 Kanäle)
- Einzelstromversorgung: 3,3 V oder 5 V
- Sperrschichttemperaturbereich: -40 °C bis 150 °C
- Umfassendes ASILD-Sicherheitskonzept der neuen Generation:
- Sicherheit der Bus-Master (Core+INTC, DMA) mit verzögertem Lockstep-Ansatz
- Sicherheit des Speichers (Flash, SRAM) hauptsächlich durch ECC
- Sicherheit des Datenpfads zum Speicher und der Peripherie, hauptsächlich durch End-zu-End-EDC (E2E EDC)
- Takt und Leistung, Erzeugung und Verteilung, von dedizierten Monitoren überwacht
- FCCU (Fault Collection and Control Unit, FCCU) zur Sammlung und Reaktion auf Fehlermeldungen
- Fehlerspeicherverwaltungseinheit (Memory Error Management Unit, MEMU) für die Erfassung und Meldung von Fehlerereignissen in Speichern
- Boot-Zeit MBIST und LBIST für latente
- Fehler
- Prüfung der Verfügbarkeit von Sicherheitsmechanismen und Fehlerreaktionspfad-Funktionsumfang durch dedizierte Mechanismen
- Sicherheit der Peripherie durch Messungen auf Applikationsebene, unterstützt durch replizierte Peripheriebrücken und LBIST
- Weitere Maßnahmen auf dedizierten Peripherien (z. B. ADC-Überwachung)
- Sperrschichtemperatur-Sensor
- 8-Region-Systemspeicher-Schutzeinheit (SMPU) mit Prozess-ID-Unterstützung (Aufgabenisolierung)
- Verbesserter SW-Watchdog
- Zyklische Redundanzprüfungseinheit (CRC)
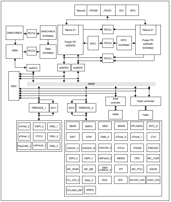
SPC570S Mikrocontroller - Blockdiagramm
Veröffentlichungsdatum: 2016-03-16
| Aktualisiert: 2022-03-11
