STMicroelectronics SCLT3-8BQ7 Digitale Hochgeschwindigkeits-Eingangsstrombegrenzer

Die STMicroelectronics SCLT3-8BQ7 digitalen Hochgeschwindigkeits-Eingangstrombegrenzer bieten Schutz für digitale Eingangsanschlüsse mit 8 Leitungen und serialisierter Zustandsübertragung. Der SCLT3-8BQ7 reduziert die Verlustleistung (78mW pro Eingang) und verringert die Anzahl Opto-Transistoren und verbessert somit die I/O-Moduldichte. Ein anpassbarer digitaler Filter und ein LED-Treiber sind in jedem Eingangsbereich des Typs 3 integriert. Der periphere 2MHz SPI-Ausgang serialisiert die Übertragung des Eingangszustands zum I/O-Modulcontroller.

Merkmale

  • 8 inputs - 8-bit SPI output
  • High side input with common ground
  • 5V Voltage regulator
  • QFN 7x7 - 48L package
  • 30V reverse polarity capable
  • Adjustable current limiters
  • IEC61131-2 type 1, 2, and 3
  • Compliant with EN60947-5-2
  • LED output for visual status
  • Optional 16-bit mode with parity check, temperature and voltage alarms
  • Daisy chain capable
  • 20μs to 3ms input digital filter with adjustable delay
  • 78mW per channel power dissipation

Applikationen

  • Programmable logic controller and remote input modules
  • High-speed protected termination for digital input with serialized SPI output

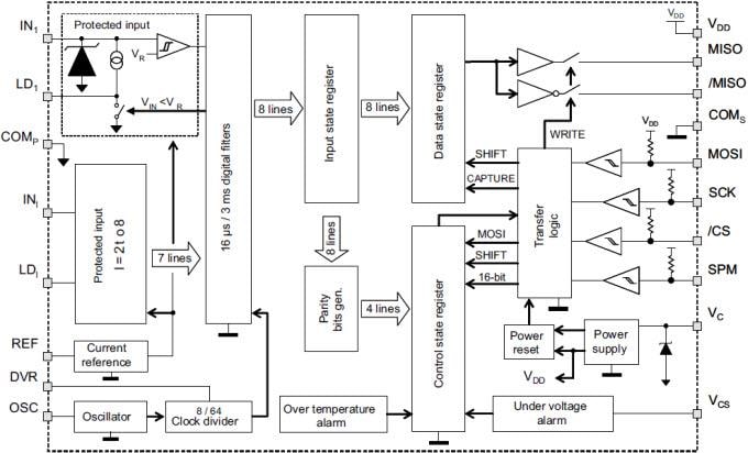
Block Diagram

Blockdiagramm - STMicroelectronics SCLT3-8BQ7 Digitale Hochgeschwindigkeits-Eingangsstrombegrenzer
Veröffentlichungsdatum: 2015-11-10 | Aktualisiert: 2022-03-11