STMicroelectronics LDLN025 Extrem rauscharme 250mA-LDOs
Die LDLN025 extrem rauscharmen 250mA-LDOs von STMicroelectronics arbeiten mit einem Eingangsspannungsspektrum von 1,5 bis 5,5 V mit sehr niedriger Dropout-Spannung bei 250 mA. Der LDLN025 verlängert die Lebensdauer der Akkus für Applikationen, bei denen eine sehr lange Standby-Zeit erforderlich ist. Die LDOs verfügen über einen sehr niedrigen Ruhestrom von nur 12 μA bei Nulllast. Dank eines extrem geringen Rauschwerts und einer hohen Netzunterdrückung (Power Supply Rejection Ratio - PSRR) bietet der LDLN025 einen störungsarmen Ausgang, der für ultraempfindliche Lasten geeignet ist. Die LDOs sind mit Keramikkondensatoren stabil.Merkmale
- Extrem niedriges Ausgangsrauschen: 6,5 μ VRMS
- Eingangsbetriebsspannungsbereich: 1,5 V bis 5,5 V
- Ausgangsstrom bis zu 250 mA
- Sehr niedriger Ruhestrom: 12 μA bei Nulllast
- Geringe Dropout-Spannung: 250 mV bei 250 mA
- Sehr hoher PSRR: 80 dB bei 100 Hz, 60 dB bei 100 kHz
- Ausgangsspannungsgenauigkeit in Bezug auf Leitung, Last und Temperatur: 2 %
- Ausgangsspannungsversionen: von 1 V bis 5 V, mit 50-mV-Schritten
- Kontrollierter IQ bei Ausfall
- Logik-gesteuerte elektronische Abschaltung
- Ausgangsentladungsfunktion
- Interner Soft-Start
- Überstrom- und Übertemperaturschutz
- Temperaturbereich: von -40 bis +125 °C
- Gehäuse: Flip-Chip4, DFN4-1x1
Applikationen
- Smartphones, Tablets
- Bildsensoren
- Messgeräte
- VCO- und HF-Module
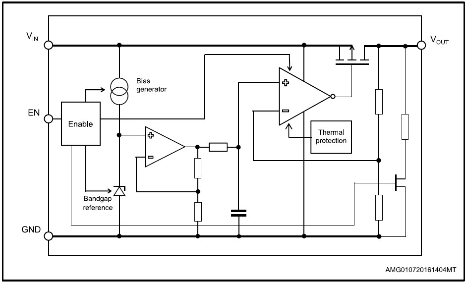
Blockdiagramm
Veröffentlichungsdatum: 2017-07-11
| Aktualisiert: 2024-04-23
