STMicroelectronics LDK220 Low-Drop-Spannungsregler

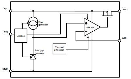
Die STMicroelectronics LDK130 Low-Drop-Spannungsregler bieten 200mA Maximalstrom bei einem Eingangsspannungsspektrum von 2,5 bis 13,2V mit einer herkömmlichen Dropout-Spannung von 100mV. Er wird am Ausgang mit einem Keramik-Kondensator stabilisiert. Eine Freigabe-Logik-Steuerfunktion bringt das LDK220 in den Abschaltmodus und ermöglicht so einen gesamten Stromverbrauch von weniger als 1 μA. Das Gerät umfasst auch eine kurzschlusskonstante Strombegrenzung und einen thermischen Schutz. Die sehr niedrige Drop-Spannung, der niedrige Ruhestrom und die rauscharmen Funktionen eignen den LDK220 für batteriebetriebene Energiespar-Anwendungen.

The STMicroelectronics LDK220 Voltage Regulators are offered in SOT23-5L, SOT323-5L, SOT-89, and DFN6 packages for design flexibility.

Merkmale

  • Input voltage from 2.5V to 13.2V
  • Very low-dropout voltage (100mV typ. @ 100mA load)
  • Low quiescent current (typ. 40μA, 1μA in off mode)
  • Low noise
  • Output voltage tolerance: ±2.0% @ +25°C
  • 200mA guaranteed output current
  • Wide range of output voltages; Fixed from 1.2V to 12V with 100mV step and adjustable
  • Logic-controlled electronic shutdown
  • Compatible with ceramic capacitor COUT = 1μF
  • Internal current and thermal limit
  • Available in SOT23-5L, SOT323-5L, SOT-89, and DFN6 packages
  • Temperature range: -40°C to +125°C

Applikationen

  • Battery-powered equipment
  • TV
  • Set-top box
  • PC and laptop
  • Industrial

Block Diagrams

Veröffentlichungsdatum: 2014-06-30 | Aktualisiert: 2025-03-24