STMicroelectronics LD59030 Genaue Spannungsregler
STMicroelectronics LD59030 genauen Spannungsregler verfügen über einen Eingangsspannungsbereich von 1,5 V bis 5,5 V und bieten einen maximalen Strom von 300 mA. Die LD59030 haben eine typische Dropout-Spannung von 135 mV bei VOUT = 3,3 V und sind in einem DFN4 1x1-Gehäuse erhältlich. Die Bauteile ermöglichen eine maximale Platzersparnis und arbeiten mit einem Keramikkondensator am Ausgang.Aufgrund der sehr niedrigen Drop-Spannung, dem niedrigen Ruhestrom und der Rauscharmut sowie der internen Sanftanlauf-Schaltung und dem Ausgangs-Foldbackschutz eignen sich die LD59030 für stromsparende batteriebetriebene Applikationen. Eine Freigabe-Logik-Steuerfunktion bringt den LD59030 in den Abschaltmodus und ermöglicht so einen Stromverbrauch, der unter 0,03 μA liegt.
Merkmale
- Eingangsspannung von 1,5 bis 5,5 V
- Sehr niedrige Dropout-Spannung (135 mV typisch bei 300 mA Last)
- Sehr niedriger Ruhestrom (28 μA typisch im Leerlauf, 0,03 μA typisch im Aus-Zustand)
- Interner Foldback-Überspannungsschutz
- Ausgangsspannungstoleranz: ±1 % bei 25 °C
- Garantierter 300 mA Ausgangsstrom
- Ein breiter Ausgangsspannungsbereich steht auf Anfrage zur Verfügung: von 0,8 V bis zu 5,0 V in 50mV-Schritten
- Hohe PSRR: 75 dB bei 1 kHz
- Logik-gesteuerte elektronische Abschaltung
- Interner Softstart
- Optionale Ausgangsspannungsentladung
- Kompatibel mit Keramik-Kondensator (COUT = 0,47 μF)
- Wärmeschutz
- Erhältlich in DFN4 1x1
- Betriebstemperaturbereich: -40 °C bis 125 °C
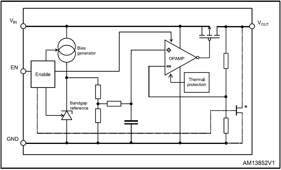
Blockdiagramm
Veröffentlichungsdatum: 2017-11-27
| Aktualisiert: 2024-04-23
