STMicroelectronics LD56020 Ultra-rauscharme LDOs

STMicroelectronics LD56020 Extrem rauscharme LDOs sind Spannungsregler mit hoher Genauigkeit, die einen 0,2 A-Strom liefern. Der LD56020 wird mit einem kleinen Keramikkondensator auf Eingang und Ausgang stabilisiert. Der LD56020 bietet einen extrem niedrigen Dropout, einen niedrigen Ruhestrom und eine Kurzschluss-Strom-foldback, wodurch er sich hervorragend für stromsparende batteriebetriebene Applikationen eignet. Das Bauteil wird über eine Freigabe-Logik-Steuerfunktion in den Abschaltmodus versetzt, wodurch ein Gesamtstromverbrauch von weniger als 0,1 µ A ermöglicht wird.

Die LD56020 extrem rauscharmen LDOs von STM bieten einen thermischen Schutz und sind in einem platzsparenden 0,65 x 0,65 mm² SOT23-5L-CSP-Gehäuse untergebracht.

Merkmale

  • Eingangsspannung von 1,1 V bis 5,5 V
  • Sehr niedrige Dropout-Spannung (Max. 190 mV bei 200 mA Last)
  • Niedriger Erdstrom (18 μA typ. bei Nulllast)
  • 2 % Übertemperatur, ±1 % bei 25 °C Ausgangsspannungstoleranz
  • Garantierter 200 mA-Ausgangsstrom
  • Extrem niedriges Ausgangsrauschen: 8,8 µVRMS (10 Hz bis 100 kHz)
  • 50 mV Ausgangsspannungsstufen (auf Anfrage erhältlich) von 0,6 V bis 4,0 V
  • Logik-gesteuerte elektronische Abschaltung
  • Thermische Abschaltung
  • Aktive Ausgangsentladungsfunktion
  • Flip-chip4 0,65 x 0,65 mm²- und SOT23-5L-Gehäuse

Applikationen

  • Smartphones/Tablets
  • Bildsensoren
  • VCO- und HF-Module

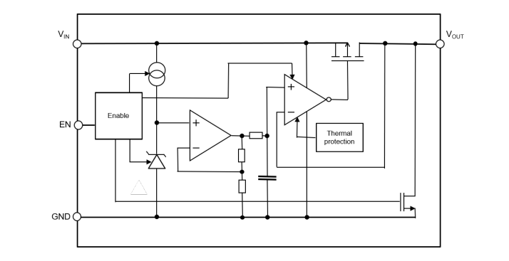
Blockdiagramm

Blockdiagramm - STMicroelectronics LD56020 Ultra-rauscharme LDOs

Applikations-Schaltung

Applikations-Schaltungsdiagramm - STMicroelectronics LD56020 Ultra-rauscharme LDOs
Veröffentlichungsdatum: 2022-04-12 | Aktualisiert: 2022-05-03