STMicroelectronics L7987L Asynchroner Abwärts-Schaltregler

STMicroelectronics L7987L asynchroner Abwärts-Schaltregler liefert bis zu 2 A Gleichstrom mit einem Ausgangsspannungsbereich von 0,8 V bis nahezu VIN. Der VBIAS-Kontakt verfügt über eine eingebettete Umschaltung, die den Wirkungsgrad bei geringer Last maximiert. Um den Induktivitäts-RMS-Strom entsprechend dem Nennausgangsstrom auswählen zu können, wurde eine einstellbare Strombegrenzung entwickelt. Durch die hohe Schaltfrequenzleistung hat die Applikation eine kompakte Größe.

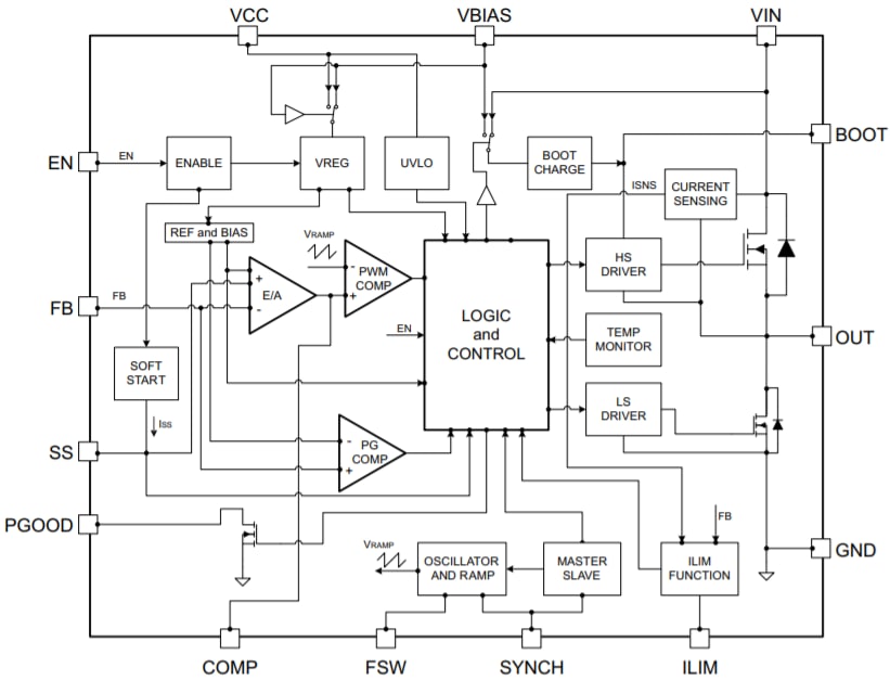
The PGOOD open collector output can also implement output voltage sequencing during the power-up phase. Multiple devices can be synchronized sharing the SYNCH pin to prevent beating noise in low noise applications like sensors with A/D conversion.

Merkmale

  • 2A DC output current
  • 4.5V to 61V operating input voltage
  • RDS,ON = 300mΩ typ.
  • Adjustable fSW (250kHz - 1.5MHz)
  • Low IQ-SHD (11μA typ. from VIN)
  • Low IQ (1mA typ. - VIN 24V - VOUT 3.3V)
  • Output voltage adjustable from 0.8V to VIN
  • Synchronization
  • Adjustable soft-start time
  • Adjustable current limitation
  • Advanced bootstrap capacitor management for LDO operation
  • VBIAS improves efficiency at light load
  • PGOOD open collector output
  • Output voltage sequencing
  • Digital frequency foldback in short-circuit
  • Peak current foldback in short-circuit
  • Auto-recovery thermal shutdown

Applikationen

  • Designed for 24V bus
  • Fail safe tolerant systems
  • Programmable logic controllers (PLCs)

Block Diagram

STMicroelectronics L7987L Asynchroner Abwärts-Schaltregler
Veröffentlichungsdatum: 2017-01-24 | Aktualisiert: 2022-11-10