STMicroelectronics L6984 Synchrone Abwärtsschaltregler
STMicroelectronics L6984 synchrone Abwärtsschaltregler können bis zu 400 mA DC liefern. Die Einstellbarkeit der Ausgangsspannung fängt bei 0,9 V an. Der feste 3,3 VOUT erfordert keinen externen Widerstandsteiler. Der niedrige Stromverbrauchsmodus (LCM) ist für Applikationen ausgelegt, die während des Einparkens von Autos aktiv sind. Der LCM maximiert den Wirkungsgrad bei leichter Last mit einer gesteuerten Ausgangsspannungswelligkeit. Der rauscharme Modus (LNM) hält die Schaltfrequenz über dem Laststrombereich nahezu konstant. Dadurch werden die Spezifikationen von rauscharmen Applikationen wie z. B. Autoradios oder Sensoren erfüllt. Der PGOOD-Open-Collector-Ausgang kann während der Einschaltphase eine Ausgangsspannungs-Sequenzierung implementieren. Die Synchrongleichrichtung ist für einen hohen Wirkungsgrad bei mittlerer und schwerer Last ausgelegt, und die Fähigkeit zu hoher Schaltfrequenz hält die Größe der Applikationen kompakt. Impuls-für-Impuls-Stromsensoren auf den Low-Side-Leistungselementen implementieren einen wirksamen Konstantstromschutz.Merkmale
- 400 mA DC-Ausgangsstrom
- 4,5 V bis 36 V Betriebseingangsspannung
- Synchrongleichrichtung
- Stromsparmodus oder rauscharmer Modus
- 75 µA IQ bei leichter Last (LCM VOUT = 3,3 V)
- 13 µA IQ-SHTDWN
- Einstellbare fSW (250 kHz bis 600 kHz)
- Einstellbare Ausgangsspannung ab 0,9 V
- Kein Widerstandsteiler für VOUT von 3,3 V erforderlich
- VBIAS maximiert den Wirkungsgrad bei leichter Last
- 350 mA Talstrombegrenzung
- Konstante On-Time-Steuerung
- PGOOD offener Kollektor
- Thermische Abschaltung
Applikationen
- Batteriebetriebene Applikationen (LCM)
- Sensoren (LNM)
- E-Messapplikationen
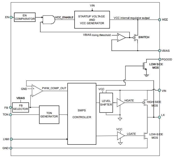
Blockdiagramm
Videos
Veröffentlichungsdatum: 2018-12-19
| Aktualisiert: 2023-02-28
