STMicroelectronics L3751 Synchroner Abwärtsregler
Der STMicroelectronics L3751 synchrone Abwärtsregler ist ein 6 V bis 75 V Controller mit großem Eingangsspannungsbereich. Der L3751 verfügt aufgrund einer minimalen Leitungszeit von 40 nsec über ein extremes Spannungsumwandlungsverhältnis in einem Schaltfrequenzbereich von 100 kHz bis 1 MHz. Die Diodenemulation (DEM) implementiert einen pulsüberspringenden Modus, der den Wirkungsgrad bei geringer Last maximiert und eine kontrollierte Ausgangsspannungswelligkeit bietet. Der erzwungene PWM (FPWM) über den Lastbereich hält die Schaltfrequenz konstant und reduziert die Ausgangsspannungswelligkeit.Merkmale
- Großer Eingangsspannungsbereich von 6 V bis 75 V
- Einstellbare Ausgangsspannung von 0,8 V bis 60 V
- Schaltfrequenzbereich von 100 kHz bis 1 MHz
- Minimale Einschaltzeit von 40 nsec für ein extremes Tastverhältnis
- Low-Dropout-Betrieb während Leitungstransienten
- Einstellbarer Soft-Start oder Eingangsspannungsverfolgung
- Pulsüberspringender oder Burst-Modus-Betrieb bei geringer Last
- Synchronisierung
- Einstellbare Präzisionsfreigabe
- Offener Power-Good-Kollektorausgang validiert VOUT
- 7,5-V-Gate-Treiber für standardmäßige VTH-MOSFETs
- Konstantstromschutz mit Hiccup-Modus
- Präzise oder verlustfreie programmierbare Strommessung
- Verbessertes Leitungs-Einschwingverhalten
- Eingangsspannungs-Unterspannungsperre
- Interne Spannungsüberwachung
- Thermischer Schutz
- Sperrschicht-Betriebstemperaturbereich: -40 °C bis +150 °C
Applikationen
- Telekommunikations-, Netzwerk- und Industrieapplikationen
- Ausfallsichere Systeme
- Ungeregelter 24-V- und 48-V-Eingangsspannungs-Bus
- Umwandlung von einer Hochspannungsbatterie zu einer 12 V- und 5 V-Schiene
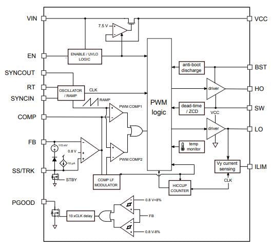
Vereinfachtes Blockdiagramm
Videos
Veröffentlichungsdatum: 2022-09-06
| Aktualisiert: 2025-04-01
